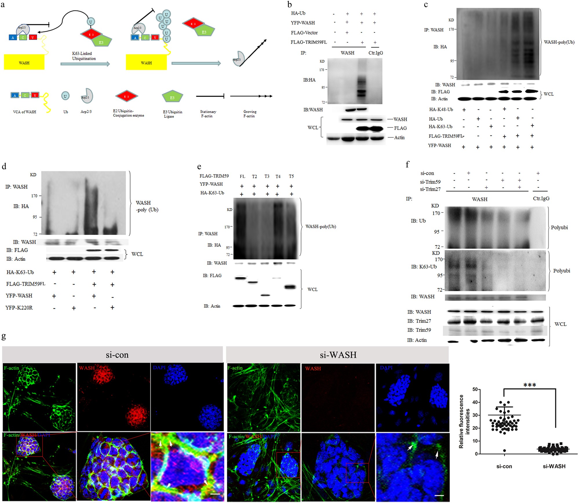
Fig. 7: Trim59 promotes WASH K63-linked ubiquitination.
From: Embryonic lethality in mice lacking Trim59 due to impaired gastrulation development

a Model of WASH, Arp2/3, E2, E3, and K63 ubiquitin regulation on F-actin polymerization. b Immunoblotting of WASH total Ubiquitin in cotransfected HEK293T cells. HEK293T cells were cotransfected with YFP-WASH and with (+) or without (−) FLAG-Trim59FL or FLAG-Vector as well as with HA-Ub. Immunoprecipitation was performed by anti-WASH. Trim59 and WASH were detected by anti-FLAG and anti-WASH antibodies. The polyubiquitination of WASH was detected by anti-HA. c Immunoblotting of WASH K63-linked ubiquitin in cotransfected HEK293T cells. HEK293T cells were cotransfected with YFP-WASH and with (+) or without (−) FLAG-Trim59 as well as with HA-Ub, HA-K48-Ub, or HA-K63-Ub. Immunoprecipitation was performed by anti-WASH. Trim59 and WASH were detected by anti-FLAG and anti-WASH antibodies. The polyubiquitination of WASH was detected by anti-HA. d Immunoblotting of WASH K63-linked ubiquitin in cotransfected HEK293T cells. HEK293T cells were cotransfected with YFP-WASH or YFP-K220R and with (+) or without (−) FLAG-Trim59 as well as with HA-K63-Ub. Immunoprecipitation was performed by anti-WASH. Trim59, WASH and WASH variant were detected by anti-FLAG and anti-WASH antibodies. Polyubiquitination of WASH was detected by anti-HA. e Immunoblotting of WASH K63-linked ubiquitin in cotransfected HEK293T cells. HEK293T cells were cotransfected with FLAG-Trim59FL and its fragments (T2 toT5) and with YFP-WASH (+) as well as HA-K63-Ub (+). Immunoprecipitation was performed by anti-WASH. Trim59, Trim59 fragments and WASH were detected by anti-FLAG and anti-WASH antibodies. Polyubiquitination of WASH was detected by anti-HA. f Immunoblotting of total Ub and K63-Ub of endogenous WASH from F1 ESCs after treated with specific Trim59 and Trim27 siRNA.Immunoprecipitation was performed by anti-WASH. Trim59, Trim27, and WASH were detected by anti-Trim59, anti-Trim27, and anti-WASH antibodies. Immunoblot analysis of Ub-WASH (top blot), K63-Ub-WASH (below blot) by anti-Ub and anti- K63 antibodies. g Immunofluorescence assay of F-actin assembly in WASH siRNA or siRNA control transfected F1 ESCs. Scale bar, 10 µm. *P < 0.05, **P < 0.01, ***P < 0.005; Ns no significance. Polyubi. polyubiquitination, IP immunoprecipitation, IB immunoblot assay, Actin a loading control, WCL whole-cell lysates, Ctr.IgG isotype control IgG