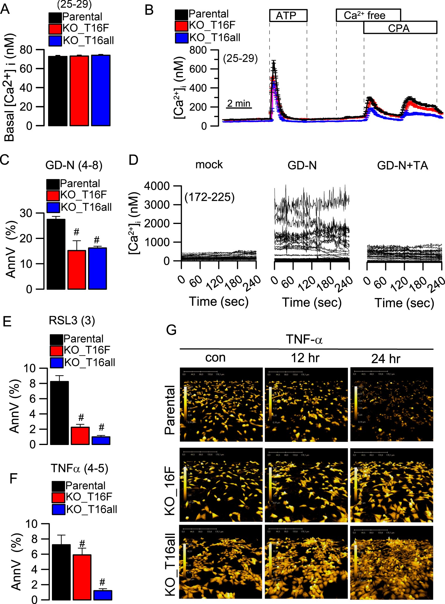
Fig. 5: Knockdown of TMEM16F attenuates different cell death pathways.

a Summary of basal intracellular Ca2+ levels, which was not affected by knockout of TMEM16 proteins. b Increase in intracellular Ca2+ levels by stimulation with ATP (100 µM) or cyclopiazonic acid (CPA, 100 µM) in the presence of a Ca2+ free extracellular bath solution. Increase in intracellular Ca2+ by ATP was significantly reduced in KO_T16F and KO_T16all cells. c Summary of cell death (7-AAD and annexinV-FITC double staining) induced by expression of GD-N in parental, KO-T16F, and KO_T16all cells. d Baseline Ca2+ levels measured in mock transfected cells and cells expressing GD-N. Increase in intracellular Ca2+ by expression of GD-N was completely inhibited by tannic acid (TA; 10 µM). e, f Summary of cell death induced by ferroptosis (incubation with 1 µM RSL3 and 10 µM erastin for 24 h) or apoptosis (incubation with 100 ng/ml TNFα for 24 h). g Cell morphology assessed by quantitative holographic phase microscopy. Scale bar indicates cell height. Mean + /− SEM (number of cells). #Significant inhibition when compared to parental cells (p < 0.05; unpaired t-test)