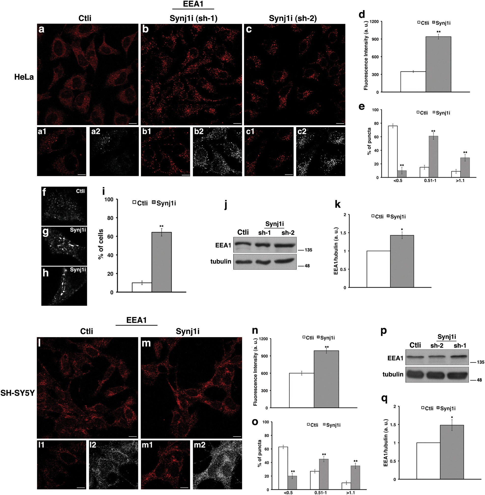
Fig. 2: The loss of Synj1 drastically affects the homeostasis of early endosomes in HeLa and SH-SY5Y cells.

Ctli and Synj1i HeLa a-c, f-h and SH-SY5Y l, m cells were stained with EEA1 (early endosome antigen 1) antibody detected with Alexa-546-conjugated secondary antibodies. Serial confocal sections were collected from the top to the bottom of the cells. a-c Representative images showing that the early endosomes are more abundant and enlarged in Synj1i than in Ctli HeLa cells. Scale bars, 10 μm. For each condition, pictures at higher magnification (a1-c1) and 3D reconstruction (a2-c2) are shown. Scale bars, 5 μm. The mean fluorescence intensity (d, arbitrary unit, a.u.) and the percentage e of larger EEA1-positive structures (>1.1 μm) are strongly increased in Synj1i than in Ctli cells. The bars show relative mean values ± SD of three independent experiments in four stably interfered HeLa cells (pool2 and cl1 for sh-1; pool1 and cl1 for sh-2), n ≥ 50 cells. f-h Representative 3D reconstruction images show a greater number of EEA1-positive tubular structures in Synj1i cells than controls. i The bars show mean values ± SD of three independent experiments in interfered HeLa cells (the aforementioned pools for both shRNAs); n ≥ 50 cells. j Representative immunoblotting of EEA1 in Ctli and Synj1i HeLa cells. Tubulin was used as loading control. The molecular weight of protein markers is indicated. k Densitometric analysis of three different experiments performed in stably interfered HeLa cells (same pools and clones as in e) is shown. l, m Representative images showing early endosomes more enlarged in Synj1i than in Ctli SH-SY5Y cells. Scale bars, 10 μm. For each condition, pictures at higher magnification (l1, m1) and 3D reconstruction (l2, m2) are shown. Scale bars, 5 μm. n, o Mean fluorescence intensity (arbitrary unit, a.u.) in Ctli and Synj1i SH-SY5Y cells is shown. Experiments were performed three independent times (using pool1 for sh-1, pool2 for sh-2), n ≥ 50 cells. p, q Immunoblot detection of EEA1 and densitometric analysis in Ctli and Synj1i SH-SY5Y pools as above described. Error bars, means ± SD. *p < 0.05 **p < 0.01, Student’s t-test