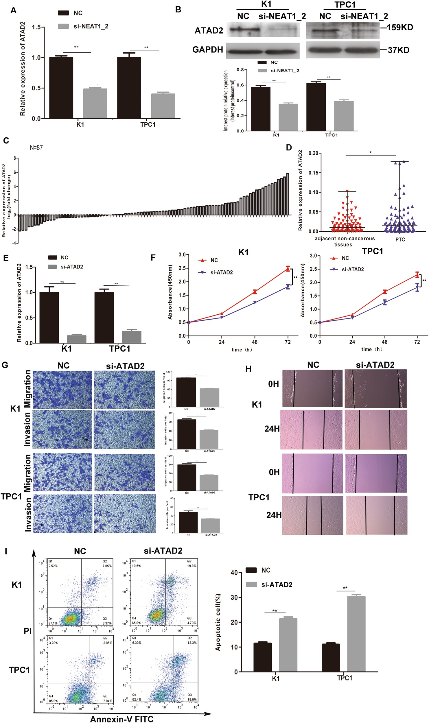
Fig. 4: Knockdown of NEAT1_2 downregulated ATAD2 in PTC cells.

a The relative mRNA expression of ATAD2 was detected by qRT-PCR in PTC cells after transfection with si-NEAT1_2 or NC. Data are presented as the mean ± S.D., analyzed using independent samples t-test. **P < 0.01 vs. NC. b Western blotting was applied to detect the protein level of ATAD2 in PTC cells transfection with si-NEAT1_2 or NC. Data are presented as the mean ± S.D., analyzed using independent samples t-test. **P < 0.01 vs. NC. c The fold change in ATAD2 expression between PTC and corresponding adjacent non-cancerous tissues. d The relative expression of ATAD2 was detected in 87 pairs of PTC tissues and adjacent non-cancerous tissues by qRT-PCR. The Wilcoxon signed-rank test was used to analyze the differences between the two groups; data are presented as the median with range. *P < 0.05. e The knockdown efficiency of ATAD2 was evaluated by qRT-PCR. Data are presented as the mean ± S.D., analyzed using independent samples t-test. **P < 0.01 vs. NC. f The CCK-8 assay was used to evaluate cell growth after transfection with si-ATAD2 or NC in PTC cells. Data are presented as the mean ± S.D., analyzed using independent samples t-test. **P < 0.01 vs. NC. g Transwell assay analysis was used to evaluate the migration and invasion of PTC cells after transfection with si-ATAD2 or NC. Data are presented as the mean ± S.D., analyzed using independent samples t-test. **P < 0.01 vs. NC. h A wound healing assay was applied to analyze the migration capacity of PTC cells after transfection with si-ATAD2 or NC. i Flow cytometry was used to evaluate the effects on apoptosis after transfection with si-ATAD2 or NC in PTC cells. Data are presented as the mean ± S.D., analyzed using independent samples t-test. **P < 0.01 vs. NC