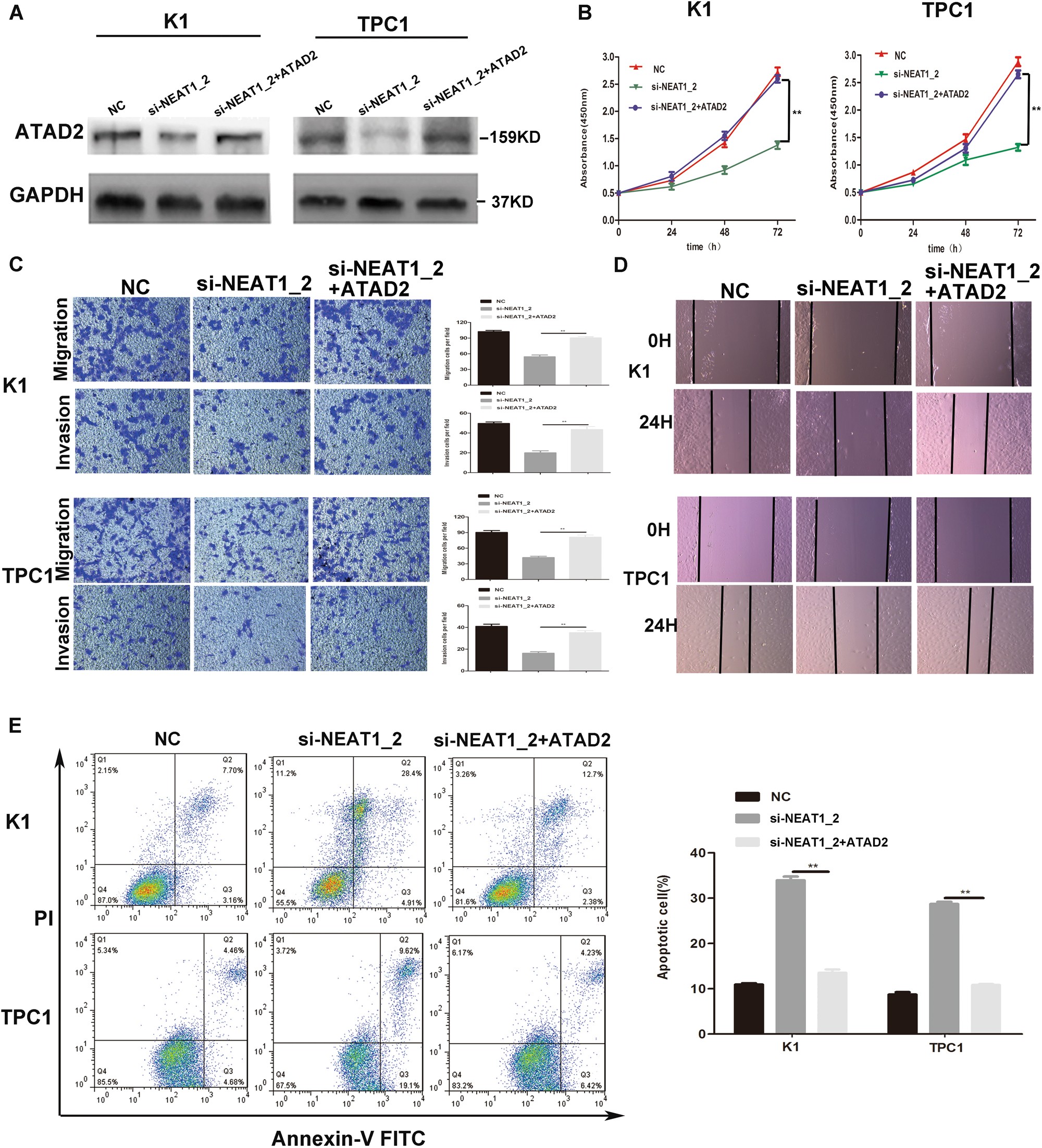
Fig. 5: Overexpression of ATAD2 could partly impair si-NEAT1_2 induced inhibition of malignant behavior in PTC cells.

a Western blotting was used to analyze the level of ATAD2 in PTC cells transfected with si-NEAT1_2 or co-transfected pCDNA3.1-ATAD2 and si-NEAT1_2 or NC. b The CCK-8 assay was used to evaluate the cell growth after transfection with si-NEAT1_2 or co-transfected pCDNA3.1-ATAD2 and si-NEAT1_2 or NC in PTC cells. Data are presented as the mean ± S.D., analyzed using independent samples t-test. **P < 0.01 vs. the si-NEAT1_2 group. c Transwell assay analysis was used to evaluate the migration and invasion of PTC cells after transfection with si-NEAT1_2 or co-transfected pCDNA3.1-ATAD2 and si-NEAT1_2 or NC. Data are presented as the mean ± S.D., analyzed using independent samples t-test. **P < 0.01 vs. the si-NEAT1_2 group. d A wound healing assay was applied to analyze the migratory capacity of PTC cells after transfection with si-NEAT1_2 or co-transfected pCDNA3.1-ATAD2 and si-NEAT1_2 or NC. e Flow cytometry was used to evaluate the effect of apoptosis after transfection with si-NEAT1_2 or co-transfected pCDNA3.1-ATAD2 and si-NEAT1_2 or NC in PTC cell. Data are presented as the mean ± S.D., analyzed using independent samples t-test. **P < 0.01 vs. si-NEAT1_2 group