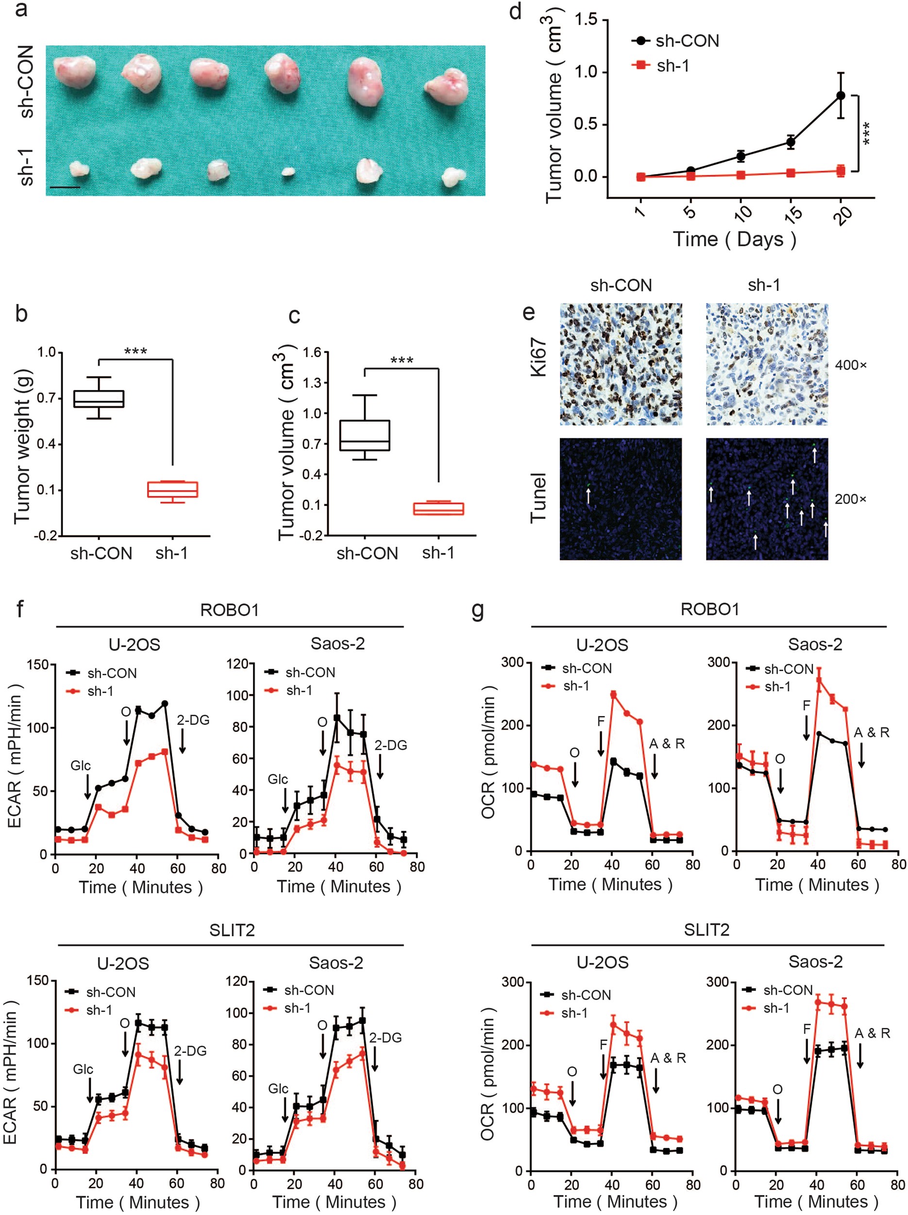
Fig. 3: SLIT2 and ROBO1 promote OS proliferation in vivo and contribute to the Warburg effect in OS cells.

a Morphologic characteristics of excised tumors from nude mice in U-2OS/sh-Control group and U-2OS/sh-1 group (n = 6). Scale bars = 1 cm. b Tumor weight in sh-ROBO1 group was reduced compared with sh-Control group (n = 6), ***p < 0.001. c Tumor volume in sh-ROBO1 group was reduced compared with sh-Control group (n = 6), ***p < 0.001. d Tumor volumes were measured with calipers every 5 days. The growth rate in sh-ROBO1 group was significantly slower than that in sh-Control group (n = 6), ***p < 0.001. e Representative images of Ki67 and TUNEL staining in tissues from sh-ROBO1 and sh-Control mice. A TUNEL-positive cell is indicated (arrow). Compared with sh-Control mice, decreased expression of Ki67 (upper panel) and increased TUNEL-positive cells (lower panel) were observed. f O2 consumption rate (OCR) of U-2OS or Saos-2 cells in sh-Control and sh-ROBO1 or sh-SLIT2 group was detected using a Seahorse Bioscience XFp analyzer. O Oligomycin, F FCCP, A&R antimycin A/rotenone. g Extracellular acidification rate (ECAR) of U-2OS or Saos-2 cells in sh-Control and sh-ROBO1 or sh-SLIT2 group was detected via a Seahorse Bioscience XFp analyzer. Glc glucose, Oligo oligomycin, 2-DG 2-deoxy-d-glucose.