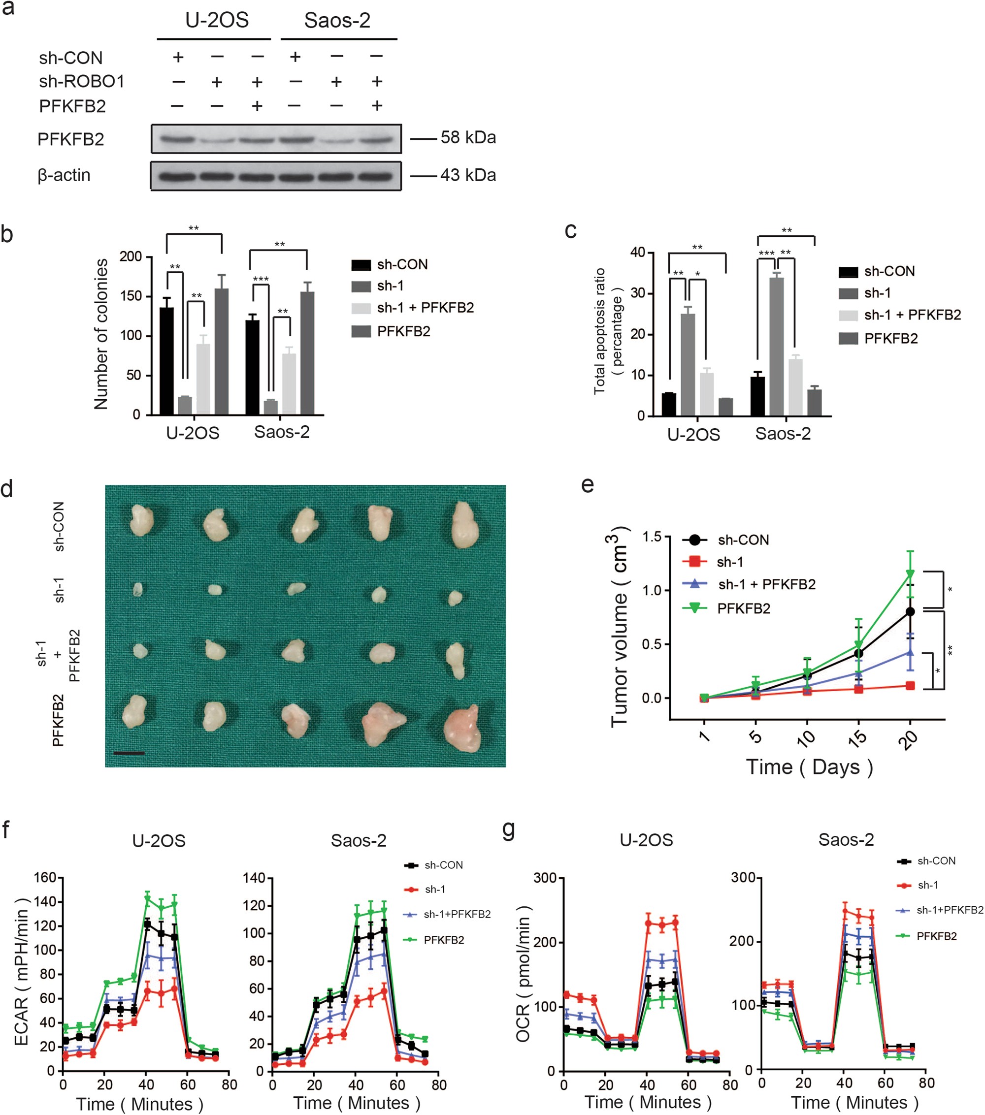
Fig. 5: Overexpression of PFKFB2 partly rescues the effect of knockdown of ROBO1 in OS.

a Overexpression efficacy of PFKFB2 in sh-ROBO1 OS cells (U-2OS and Saos-2) was determined by western blotting. b PFKFB2-overexpression partly reversed the inhibitory effects of ROBO1-knockdown on the colony formation properties of U-2OS and Saos-2 cells and overexpressed PFKFB2 in wide-type OS cells (U-2OS and Saos-2) also promoted their proliferation, values are means ± SD, **p < 0.01, ***p < 0.001. c PFKFB2-overexpression partly reversed the induce effect of ROBO1-knockdown on the apoptosis of OS cells (U-2OS and Saos-2). Overexpression of PFKFB2 inhibited apoptosis of wide OS cells. Values are means ± SD, *p < 0.05, **p < 0.01, ***p < 0.001. d PFKFB2-overexpression partly reversed the inhibitory effects of ROBO1-knockdown on the proliferation properties of U-2OS cells. Excised tumors from different groups are shown (n = 5). Scale bars = 1 cm. e PFKFB2-overexpression partly rescued the inhibitory effects of ROBO1-knockdown on the growth rate in U-2OS cells in vivo. Tumor volumes were measured with calipers every 5 days, values are means ± SD, *p < 0.05, **p < 0.01. f Altered level of ECAR in OS cells (U-2OS or Saos-2) in different groups (sh-Control, sh-ROBO1, sh-ROBO1 + ov-PFKFB2, and ov-PFKFB2). Values are means ± SD. g Altered level of OCR in OS cells (U-2OS or Saos-2) in different groups (sh-Control, sh-ROBO1, sh-ROBO1 + ov-PFKFB2, and ov-PFKFB2), Values are means ± SD.