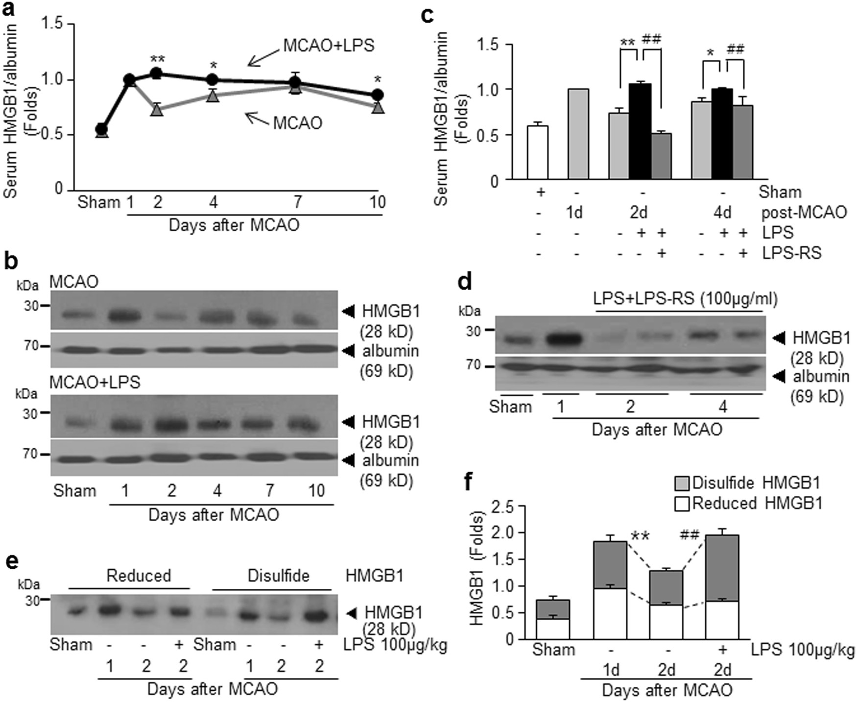
Fig. 4: HMGB1 surge in the serum of PSI animals.

Serum HMGB1 levels were examined for the MCAO or PSI (100 μg/kg of LPS injected at 24 h post-MCAO) animals at 1, 2, 4, 7, and 10 days post-MCAO (a, b) or for the MCAO+LPS+LPS-RS group (c, d) at 2 and 4 days post-MCAO by immunoblotting. Consecutive pull-down assay using biotinylated-iodoacetamide (IAM) and biotinylated-maleimide (M) was carried out with sera obtained at 1 or 2 days post-MCAO in the presence or absence of LPS treatment (Supplementary Figure 2). e, f Relative levels of disulfide-HMGB1 or reduced-HMGB1 were examined four independent experiments and representative pictures are presented (e) and results are presented as the mean ± SEM (f). Sham sham-operated rats, MCAO treatment-naive MCAO rats (n = 5), MCAO+LPS LPS-treated MCAO rats (n = 5), MCAO+LPS+LPS-RS LPS-treated and LPS-RS-treated MCAO rats (n = 4). *p < 0.05, **p < 0.01 vs. treatment-naive MCAO controls, ##p < 0.01 vs. LPS-treated MCAO group