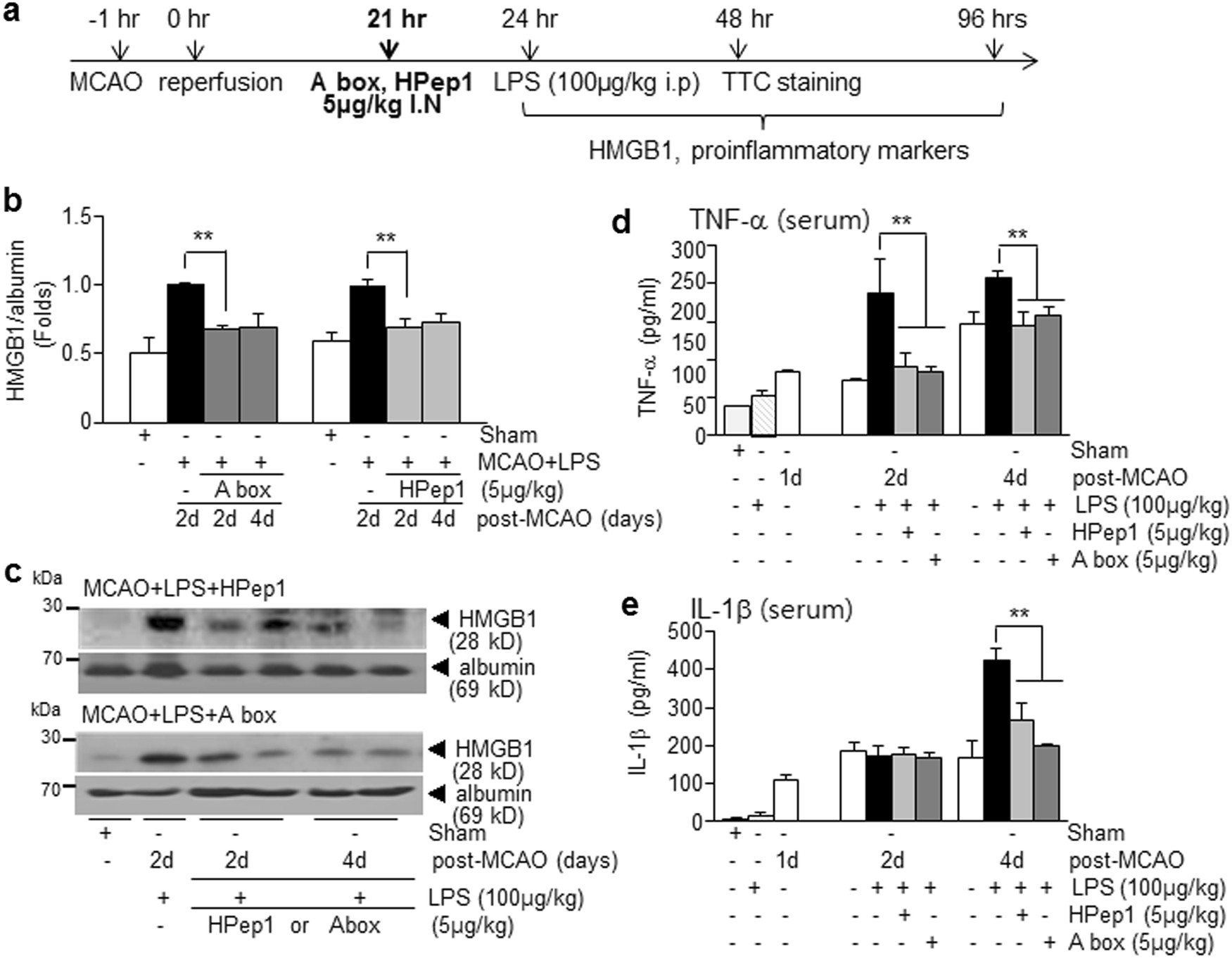
Fig. 5: Suppression of systemic inflammatory aggravation in PSI animals by blocking HMGB1 function.

a Animals were administered HMGB1 A box (5 μg/kg) or HPep1 (5 μg/kg) intranasally 3 h prior to LPS administration (100 μg/kg, i.p.) at 24 h post-MCAO. b, c Serum HMGB1 levels were examined at 2 or 4 days post-MCAO for MCAO or PSI animals with or without A box or HPep1 treatment at 21 h post-MCAO by immunoblotting. d, e Levels of TNF-α and IL-1β in the serum were measured in MCAO, MCAO+LPS, MCAO+LPS+A box (5 μg/kg), or MCAO+LPS+HPep1 (5 μg/kg) group at 2 days post-MCAO by ELISA. Results are presented as means ± SEMs (n = 4). Sham or S sham-operated rats, LPS LPS-treated rats, MCAO treatment-naive MCAO rats, MCAO+LPS LPS-treated MCAO rats, MCAO+LPS+A box A box-treated MCAO+LPS rats, MCAO+LPS+HPep1 HPep1-treated MCAO+LPS rats. **p < 0.01 vs. LPS-treated MCAO group