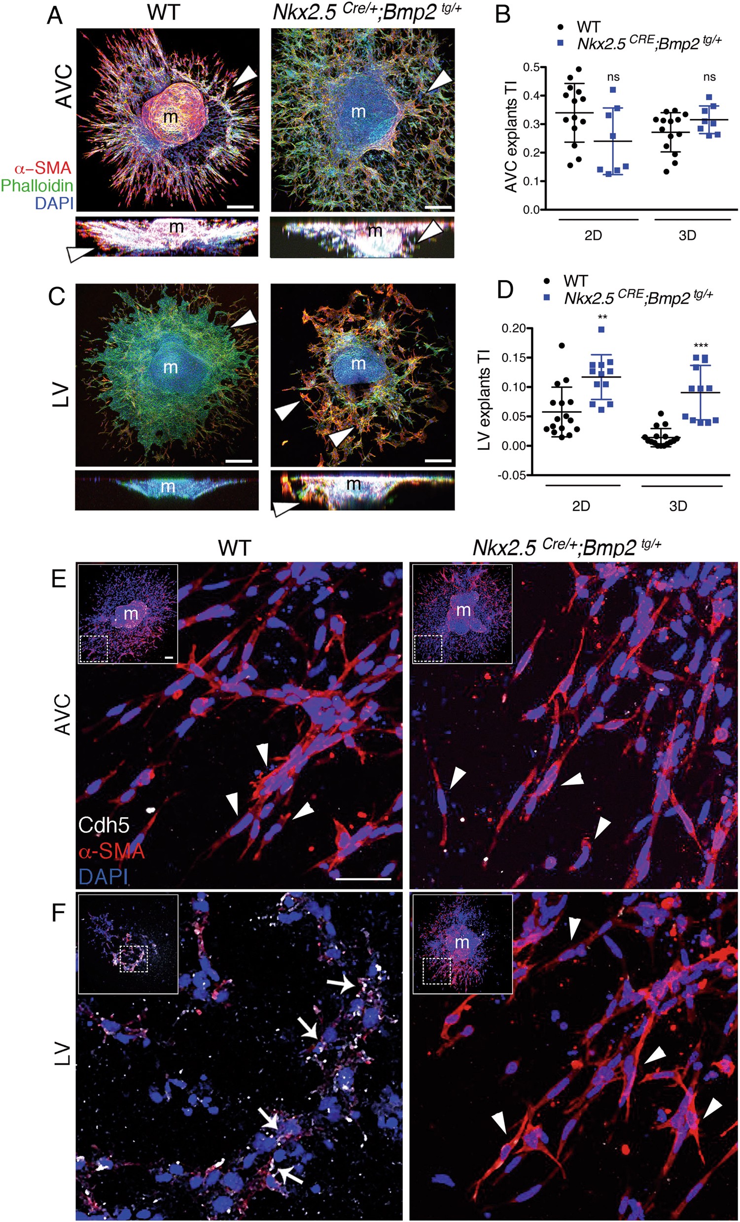
Fig. 3: The AVC and ventricles of Nkx2.5Cre/+;Bmp2tg/+ embryos undergo EMT in vitro.
From: Myocardial Bmp2 gain causes ectopic EMT and promotes cardiomyocyte proliferation and immaturity

a Confocal images of AVC explants from E9.5 WT and Nkx2.5Cre/+;Bmp2tg/+ hearts cultured on collagen gels (top and lateral projections). All explants were stained with phalloidin-FITC (green), anti-α-SMA-Cy3 (red) and DAPI (blue). AVC mesenchymal cells (α-SMA-positive) invade the collagen gel (arrowheads). b Quantification of migrating (2D, endocardial) and invading (3D, mesenchyme) cells in WT and transgenic AVC explants. c Confocal images of stained left ventricular explants (LV). WT LV endocardial cells do not undergo EMT and form a monolayer on the surface of the gel (arrowhead). Transgenic LV endocardial cells transform, migrate and invade the collagen gel (arrowheads in top views and lateral projections). d Quantification of migrating and invading cells in LV explants shows a significantly higher 2D and 3D transformation indexes (TI) in transgenic explants than in WT. TI is the number of migrating (2D) or invading (3D) cells divided by the total number of cells in each explant. m myocardium. t test ** P < 0.01, ***P < 0.005. e, f Confocal images of explants. e The insets show general views of WT and Nkx2.5Cre/+;Bmp2tg/+ AVC explants stained with anti-Cdh5 (white), anti-α-SMA (red) and DAPI (blue). The large images are a magnification of the area marked in the insets and show mesenchymal cells stained with anti-α-SMA and DAPI, but not with anti-Cdh5 (arrowheads). f The insets show general views of WT and Nkx2.5Cre/+;Bmp2tg/+ ventricular explants stained with the same antibodies than above (in the WT ventricular explant the myocardium (m) has been removed). The large images are a magnification of the area marked in the insets and show that WT ventricular endocardial cells express Cdh5 (F, white arrows), while transformed mesenchymal cells in transgenic ventricular explants express α-SMA (F, arrowheads). Scale bars 100 μm in insets; 50 μm in large images