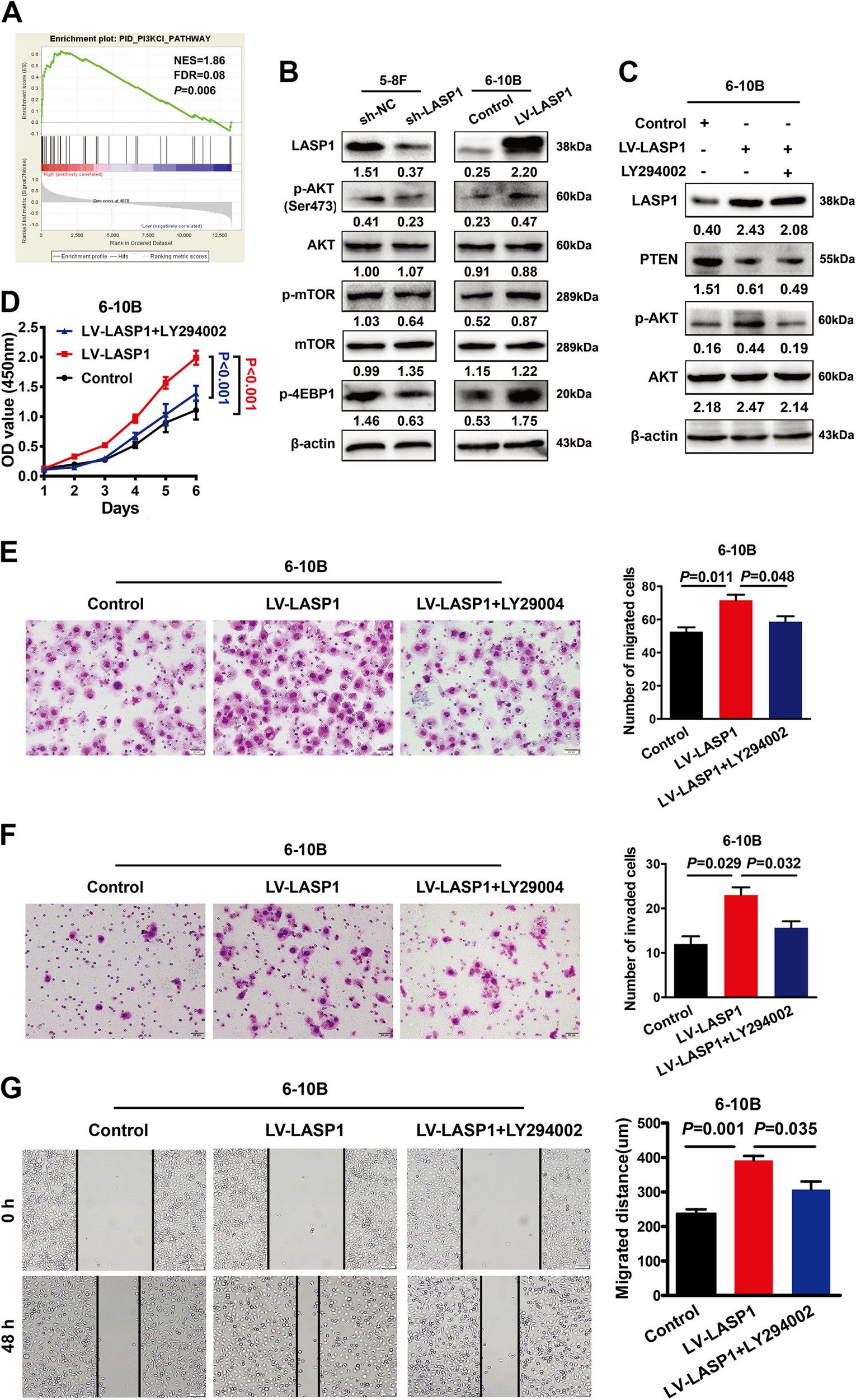
Fig. 4: LASP1 promotes NPC progression by regulating PI3K/AKT signaling pathway.

a GSEA demonstrated enrichment of the class I PI3K signal pathway in high LASP1 expression NPC group. b Western blot experiments were used to analyze the expression of relevant proteins in PI3K/AKT/mTOR signal pathway after LASP1 knockdown and overexpression. The numbers under the band represent the relative immunosignal values of the protein. c The upregulation of p-AKT induced by LASP1 via downregulation of PTEN were abrogated after administration of LY294002 in 6-10B cells. The numbers under the band represent the relative immunosignal values of the protein. d Cell proliferation promoted by LASP1 was counteracted after administration of LY294002. e, f Cell migratory and invasive abilities of 6-10B cells enhanced by LASP1 were counteracted after administration of LY294002. The data are expressed as means ± SD (n = 3). g Wound healing assay indicated that the cell motility of 6-10B cells enhanced by LASP1 was counteracted after administration of LY294002. The data are expressed as means ± SD (n = 3)