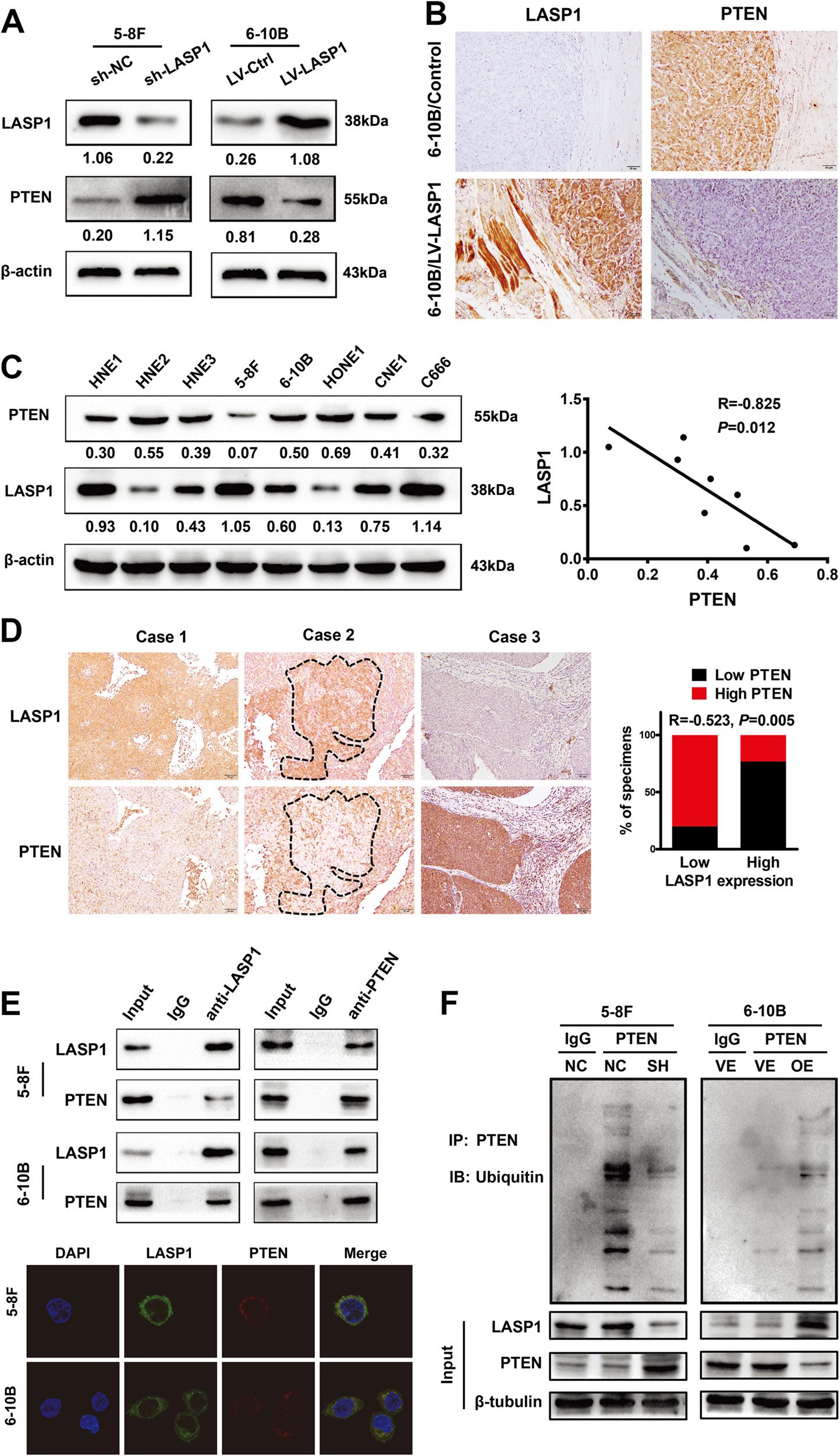
Fig. 5: LASP1 negatively regulates PTEN in the protein level.

a Western blot showed that the protein level of PTEN was increased in 5-8F cells after LASP1 knockdown by shRNA, while reduced in 6-10B-LASP1 cells compared to control cells. The numbers under the band represent the relative immunosignal values of the protein. b Representative images show IHC staining of LASP1 and PTEN in paraffin-embedded mice xenograft tumors. c Western blot analysis for the expression of PTEN and LASP1 in eight NPC cell lines. The numbers under the band represent the relative immunosignal values of the protein. The protein level of PTEN and LASP1 were negatively correlated. d IHC analysis indicated that PTEN expression was negatively correlated with LASP1 expression in NPC samples. e Endogenous protein interaction between PTEN and LASP1 in NPC cells (up). The cells were lysed and purified by anti-LASP1 or anti-PTEN affinity gel; protein pellets were analyzed by western blot with anti-LASP1 or anti-PTEN. The subcellular localization of PTEN and LASP1 in indicated cells was assessed by immunofluorescence staining (low). f Overexpressing LASP1 enhanced the ubiquitination of PTEN and LASP1 knockdown, which blocked the ubiquitination of PTEN