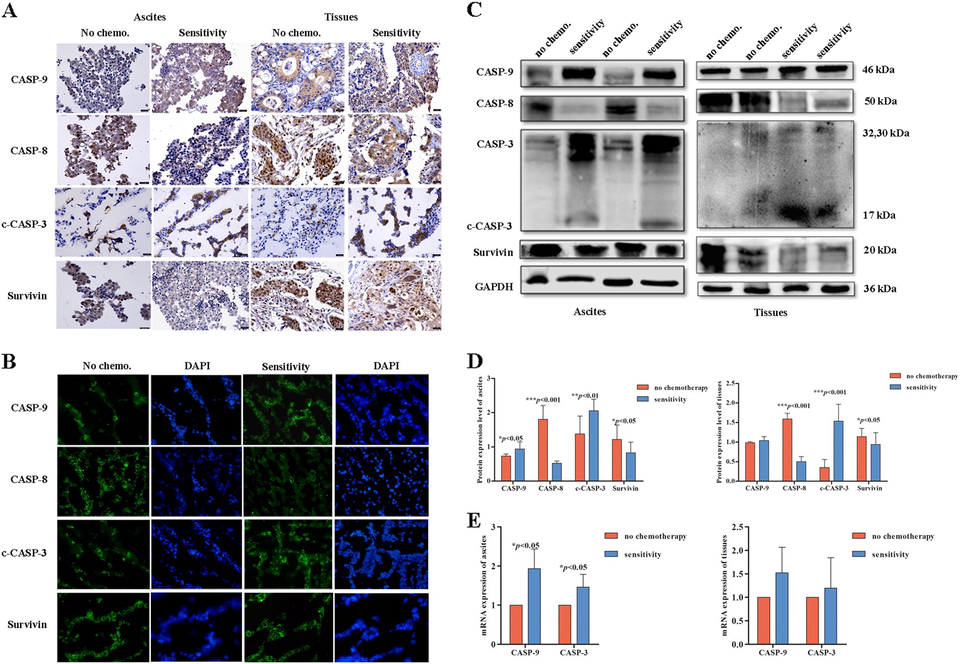
Fig. 5: Apoptosis is increased in the EOC chemosensitive group.
From: Increased autophagy in EOC re-ascites cells can inhibit cell death and promote drug resistance

a,b IHC and IF analysis of apoptotic protein expression in ovarian cancer samples. c,d Western blot analysis of apoptotic proteins expressed in the no-chemotherapy group and chemosensitive group (***p < 0.001, **p < 0.01, *p < 0.05). e qRT-PCR analysis of the average relative mRNA expression levels of apoptosis-related genes in the no-chemotherapy group and chemosensitive group (*p < 0.05)