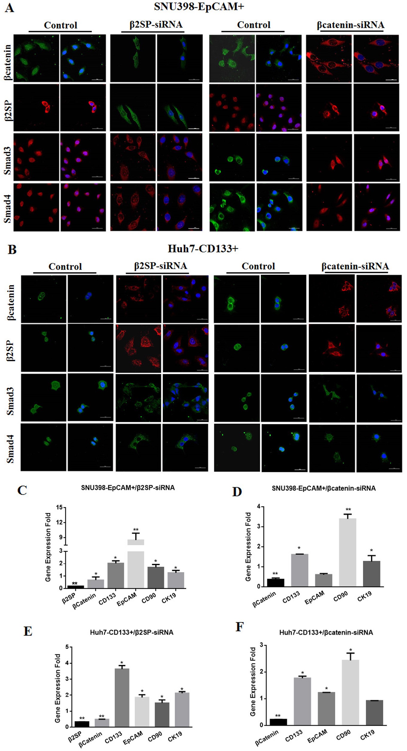
Fig. 7: β2SP repressed the transcription of liver cancer stem cell markers through β-catenin in liver CSCs.

a immunofluorescence staining determined subcellular localization of Smad3, Smad4, β2SP, β-catenin in EpCAM+ SNU398 cells after liver CSCs were transfected β2SP-siRNA and β-catenin siRNA respectively. b immunofluorescence staining determined subcellular localization of Smad3, Smad4, β2SP, β-catenin in CD133+ Huh7 cells after liver CSCs were transfected β2SP-siRNA and β-catenin siRNA respectively. c qRT–PCR demonstrated that liver CSCs markers increased in EpCAM+SNU398 cells with the transfection of β2SP-siRNA. In addition, downregulation of β-catenin mRNA was observed in liver CSCs after the treatment of β2SP-siRNA; d qRT–PCR showed the up-regulation of liver CSCs markers and downregulation of β-catenin in EpCAM+SNU398 cells transfected with β-catenin siRNA; e qRT–PCR demonstrated that up-regulation of liver CSCs markers in CD133+ Huh7 cells transfected with β2SP-siRNA; f qRT–PCR demonstrated that liver CSCs markers increased in CD133+ Huh7 cells with the transfection of β-catenin siRNA. GAPDH was used as internal control. All the data were means ± SEM of three independent experiments (**P < 0.01, *P < 0.05)