Fig. 2: Trib2 deficiency accelerates cell proliferation promotes survival in NH9 leukaemic cells.
From: A Trib2-p38 axis controls myeloid leukaemia cell cycle and stress response signalling

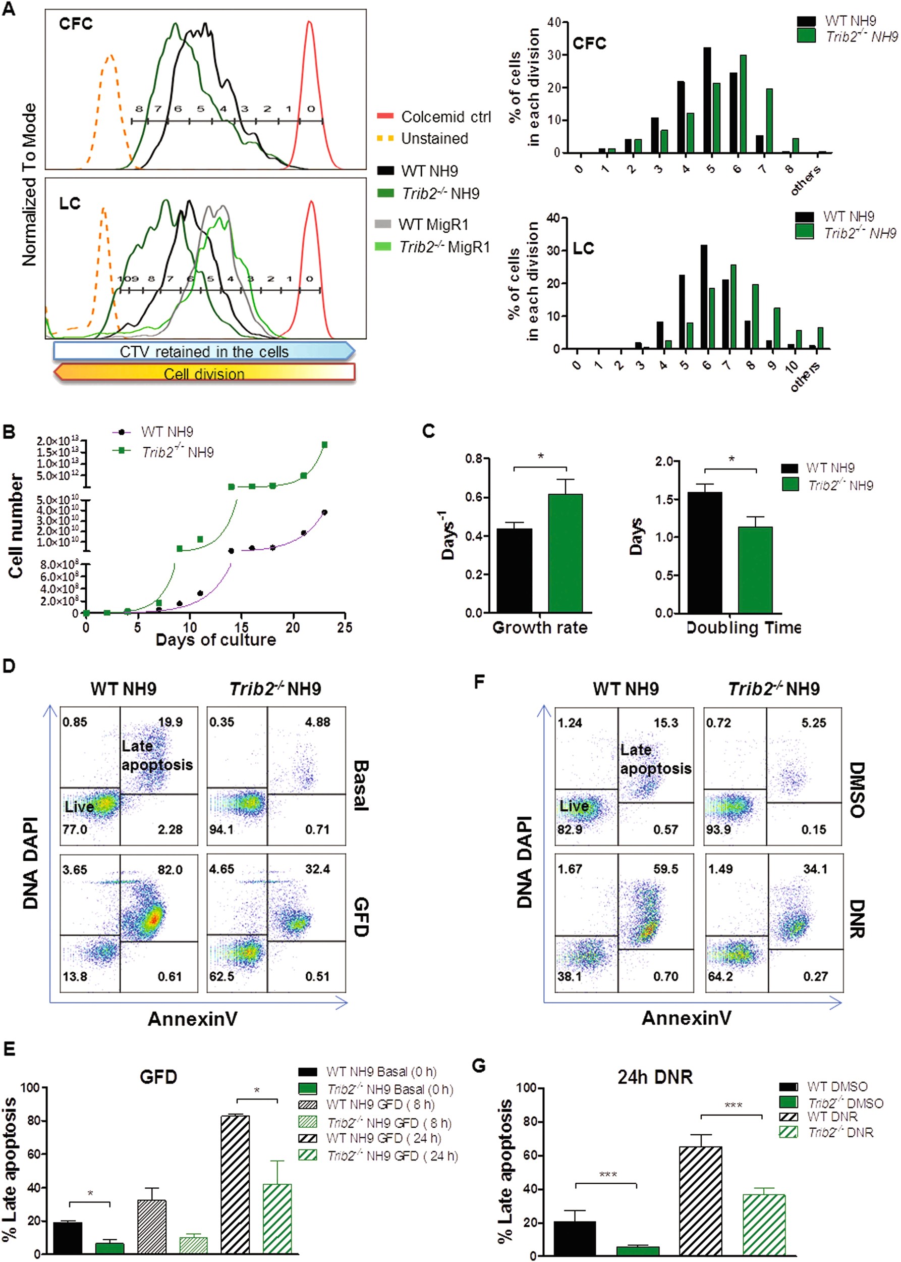
a CTV assay of WT and Trib2-/- NH9 cells derived from CFC3 (CFC, top) and CTV assay of WT and Trib2-/- MigR1/NH9 cells derived from 2 weeks in LC, in presence of recombinant SCF, IL3, IL6 (LC, bottom). Samples were analysed by flow cytometry at 96 h after staining with the CTV dye, and gated through GFP+ gates. Undivided, stained control cells are shown in red (colcemid ctrl). Cell division gates are indicated and % of cells in each cell division for the transformed WT and Trib2-/- NH9 cells is graphed. Data are representative of at least 3 independent experiments. b Growth curves (right) of WT and Trib2-/- NH9 cell lines, grown in presence of IL3 (NH9 medium). In green and pink are the projected non-linear regression curves that best fit the exponential growth models of WT and Trib2-/- NH9 cells, respectively (calculated with the GraphPad software). c Growth rate and doubling time of WT and Trib2-/- NH9 cells, as measured in B. Data shown are means of 3 independent experiments ± SD. *P < 0.05, using unpaired t-test. d–g Flow cytometric analysis of apoptotic levels by means of AnnexinV/DNA DAPI staining in WT and Trib2-/- NH9 cell lines after GFD (d) and 24 h DNR treatment (f). f, g Graphed percentages of Late Apoptotic cells (AnnexinV+/DNA DAPI+), at the indicated time points, as measured in (d) and (f), respectively. Data are representative of at least 3 independent experiments, graphs show mean ± SD. *P ≤ 0.05, **P < 0.005, ***P < 0.001, using unpaired t-test