Fig. 3: Trib2 deficient myeloid leukaemia cells have impaired MAPKs activation.
From: A Trib2-p38 axis controls myeloid leukaemia cell cycle and stress response signalling

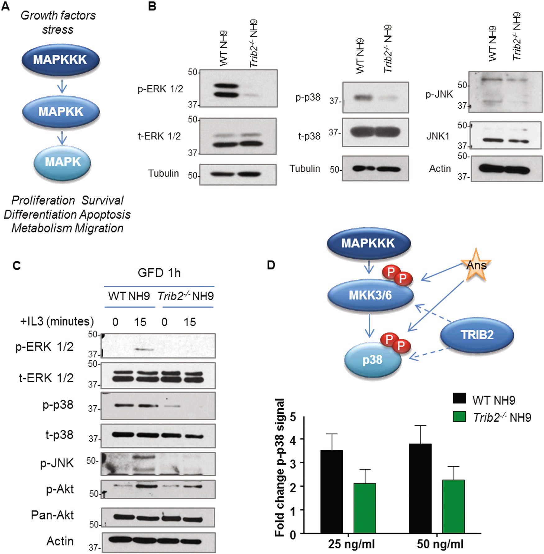
a Schematic of MAPK signalling cascade. b Western blot analysis of MAPKs total and phosphorylated levels (ERK1-2 (Thr202/Tyr204), p38 (Thr180/Tyr182) and JNK (Thr183/Tyr185)) in WT and Trib2-/- NH9 cells. Data are representative of at least 3 independent experiments. c Western blot analysis of MAPKs and AKT (Ser473) activation in WT and Trib2-/- NH9 cells after 1 h of GFD, followed by re-stimulation with IL3-containing medium (NH9 medium) for 0 and 15 min. d Ans binds and activates the p38 signalling pathway. Model of TRIB2-mediated regulation of MKK3/6 or p38 kinases (top). The p-p38 signal was measured by flow cytometry following stimulation of the WT and Trib2-/- NH9 cells with 25 and 50 ng/ml Ans, and normalised by DMSO treated control cells (bottom). Data shown is average of 2 independent experiments ± SD, the genotype significantly affects the result, P < 0.05 using two-way ANOVA