Fig. 4: Trib2 deficient myeloid leukaemia cells have an impaired cell cycle stress response.
From: A Trib2-p38 axis controls myeloid leukaemia cell cycle and stress response signalling

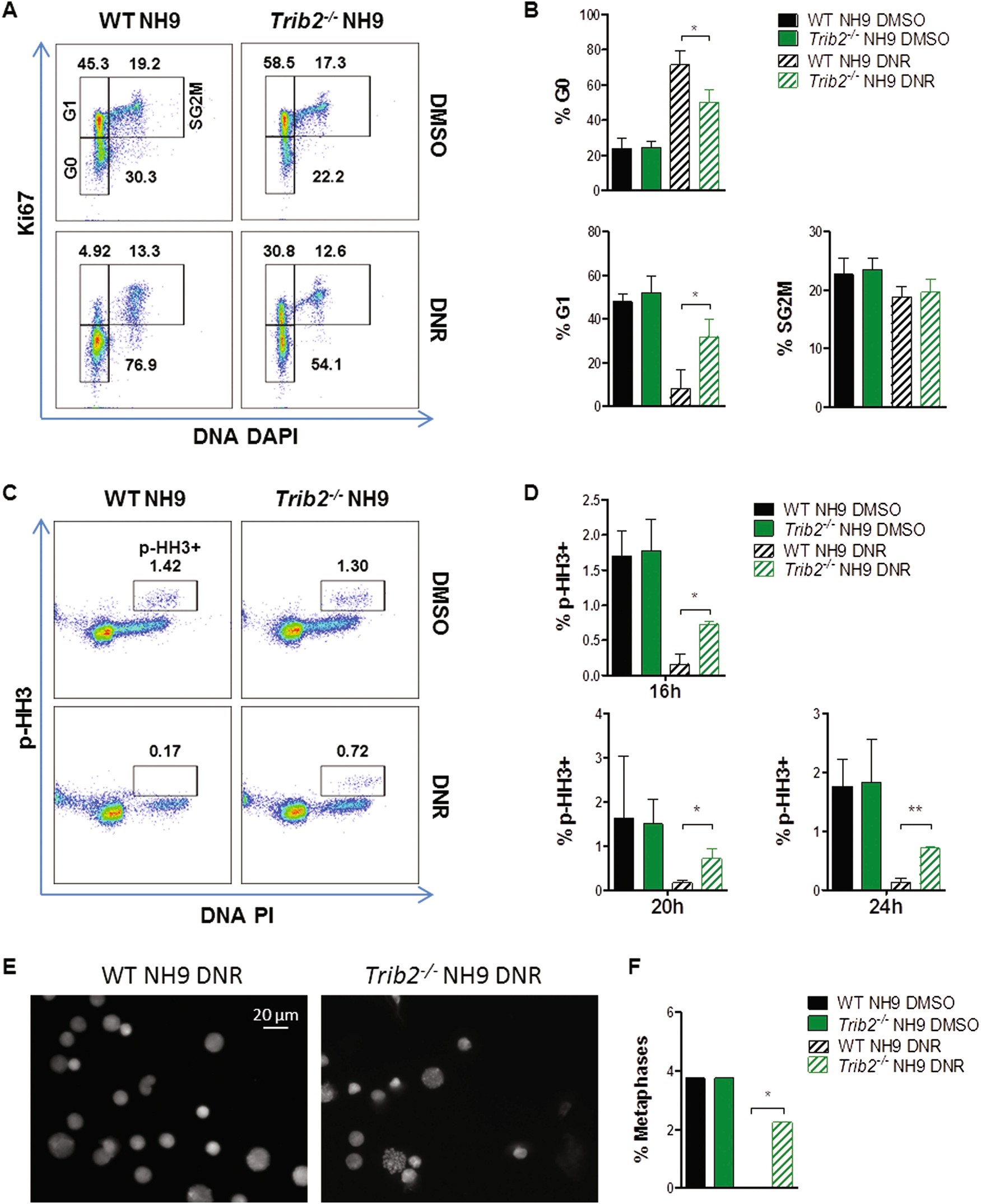
a Cell cycle flow cytometric analysis by means of Ki67/DNA staining in WT and Trib2-/- NH9 cells in response to DNR treatment. Plots are representative of 6 independent experiments with similar trend. b Graphed percentages of G0, G1 and SG2M fractions, as measured in (A). Data are means ± SD of 3 independent experiments. *P < 0.05, using unpaired t-test. c Flow cytometric analyses of the mitotic index in WT and Trib2-/- NH9 cells after 24 h DNR treatment, as measured by p-HH3/PI DNA levels. d Graphed percentages, at the indicated time points, as measured (c). e Representative pictures of DAPI stained metaphase spreads from WT and Trib2-/- NH9 cells after 24 h DNR treatment. f Graph showing percentages of mitotic spreads from WT and Trib2-/- NH9 cells after 24 h DNR/DMSO treatment as measured e. Data are representative of at least 2 independent experiments, graphs show mean ± SD. *P < 0.05, **P < 0.005, using unpaired t-test