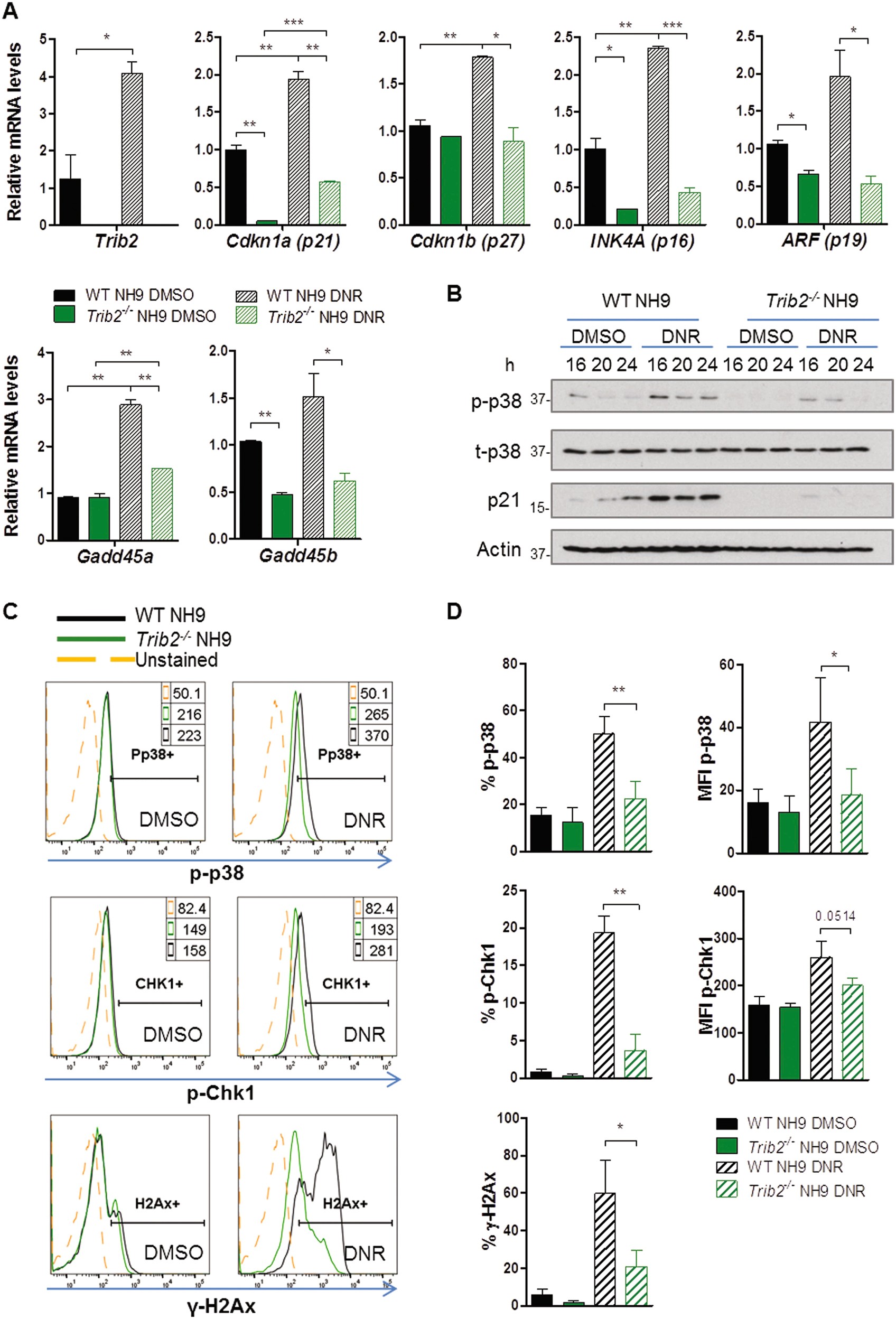
Fig. 5: Trib2 is required for activation of cell cycle inhibitors and check point regulators following drug treatment.
From: A Trib2-p38 axis controls myeloid leukaemia cell cycle and stress response signalling

a Trib2, Cdkn1a (p21), Cdkn1b (p27), INK4A (p16), ARF (p19), Gadd45a and Gadd45b relative mRNA levels in WT and Trib2-/- NH9 cells after 16 h DNR treatment. Data are representative of 2 (p16 and Gadd45a) or 3 (Trib2, p21, p27, p19 and Gadd45b) independent experiments with similar trend, graphs show mean of technical replicates ± SD. *P < 0.05, **P < 0.005, ***P < 0.001 using unpaired t-test. b Western blot analysis of the indicated proteins in WT and Trib2-/- NH9 cells in response to DNR treatment for the indicated time points. Data is representative of at least 3 independent experiments, with similar trend. c Flow cytometric analysis of p-p38, p-Chk1 and γH2Ax levels in the live fraction of WT and Trib2-/- NH9 cells, after 24 h DNR treatment. Histograms are representative of at least 3 independent experiments, with similar trend. d Graphed percentages (c) show average ± SD of three independent measurements. MFI Median Fluorescent Intensity (indicated in the top right panel of the representative histograms). *P < 0.05, **P < 0.005, ***P < 0.001 using unpaired t-test