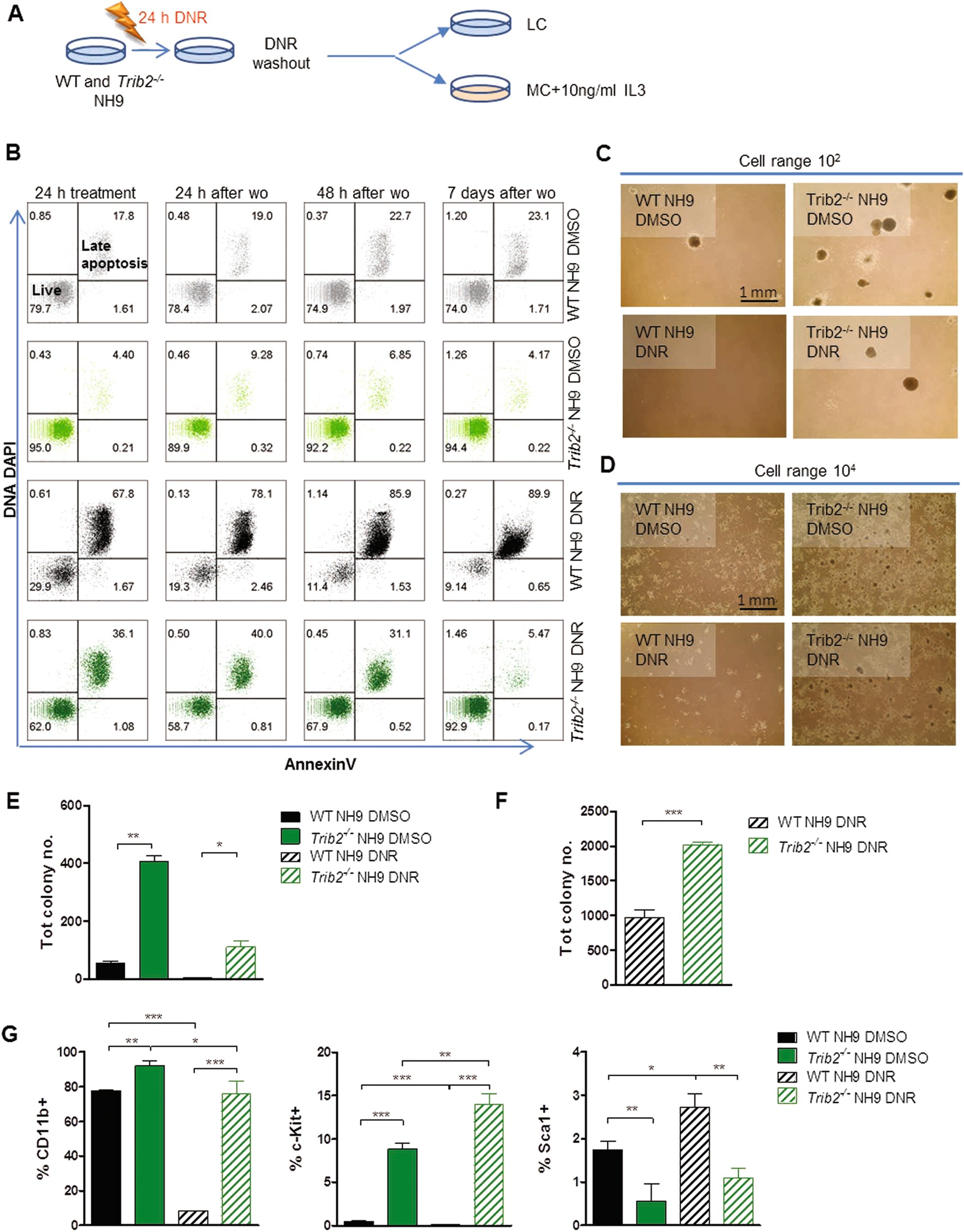
Fig. 6: Trib2-/- NH9 cells are more resistant to DNR-dependent apoptosis after removal of the drug.
From: A Trib2-p38 axis controls myeloid leukaemia cell cycle and stress response signalling

a Schematic showing experimental strategy of the DNR wo experiments in LC or IL3-supplemented MC. b Apoptosis analysis of the WT and Trib2-/- NH9 cells after 24 h DMSO/DNR treatment, and at 24, 48 h and 7 days after drug wo. c Day 7 and d day 5 colony pictures (4×) of WT and Trib2-/- NH9 samples treated with DMSO/DNR for 24 h and plated in MC, after wo, at the indicated cell range, in independent experiments. e, f Colony counts at day 7, as per experiment in (c and d), respectively. Graphs show mean of duplicate (c, e) or triplicates (d, f) cultures ± SD. *P < 0.05, **P < 0.005, ***P < 0.001 using unpaired t-test. g Flow cytometric analysis of the indicated myeloid and primitive surface markers of WT and Trib2-/- NH9 cells in (d, f), grown in MC for 7 days, after removal of the drug. Graphs show mean of triplicate cultures ± SD. *P < 0.05, **P < 0.005, ***P < 0.001 using unpaired t-test