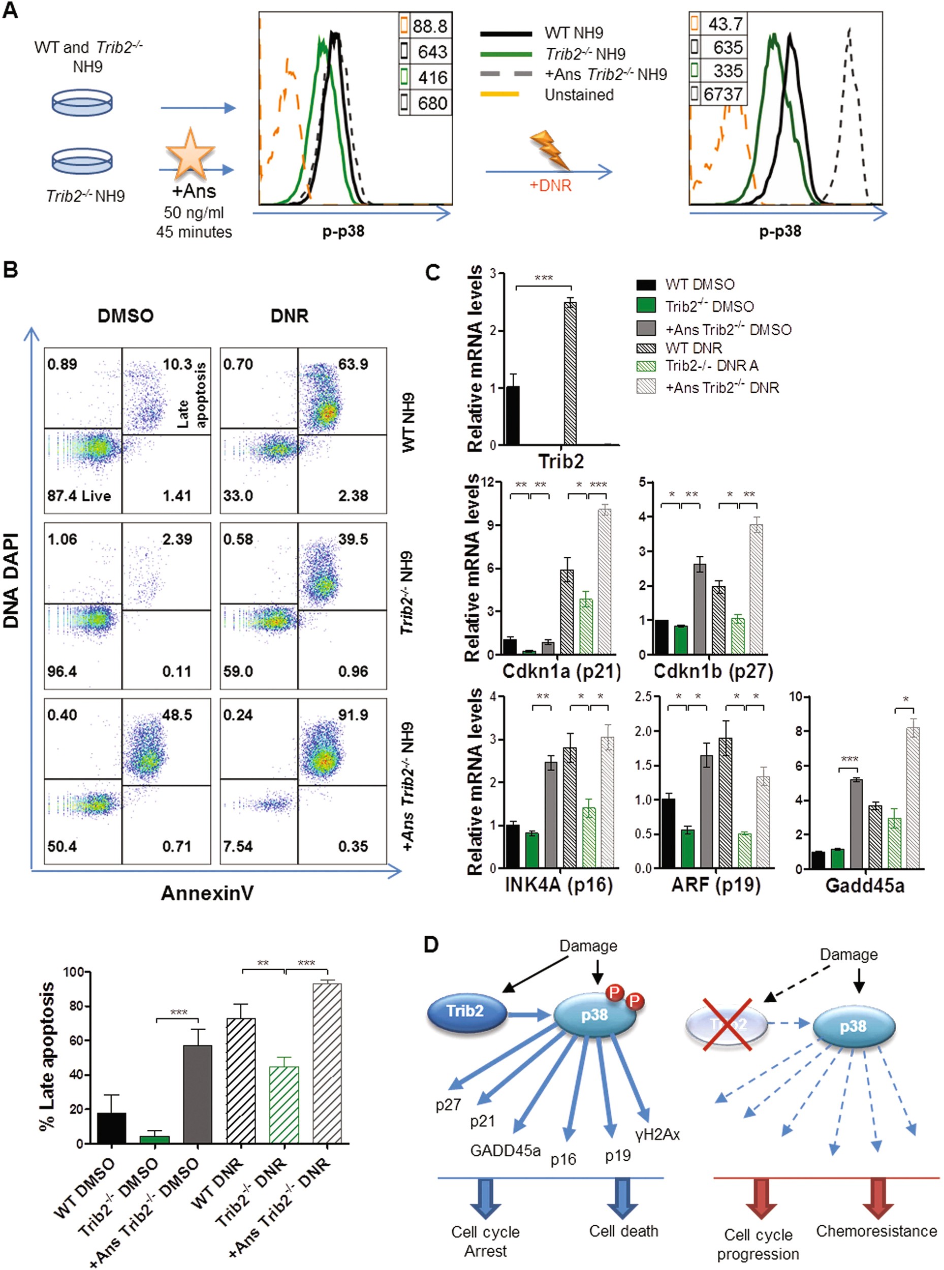
Fig. 8: Pharmacological activation of p38 restores stress response pathways in drug treated Trib2-/- NH9 cells.
From: A Trib2-p38 axis controls myeloid leukaemia cell cycle and stress response signalling

a Ans/DMSO pre-treatment strategy in WT and Trib2-/- NH9 cells, followed by DNR treatment. Representative histogram of p-p38 expression following Ans pre-treatment and after DNR treatment are shown and MFIs are indicated. b Flow cytometric analysis of apoptotic levels by means of AnnexinV/DNA DAPI after 24 h DNR treatment (top panel) and graph percentages of Late Apoptotic (AnnexinV+/DNA DAPI+) cells (bottom panel). Data are representative of 3 independent experiments, graphs show mean ± SD. **P < 0.005, ***P < 0.001, using unpaired t-test. c Trib2, Cdkn1a (p21), Cdkn1b (p27), INK4A (p16), ARF (p19), and Gadd45a relative mRNA levels in WT, Trib2-/- NH9 cells and +Ans Trib2-/- NH9 cells after 16 h DNR treatment. Data are representative of 2 independent experiments with similar trend, graphs show mean of technical replicates ± SD. *P < 0.05, **P < 0.005, ***P < 0.001 using unpaired t-test. d Schematic representation of the Trib2-p38 regulatory axis. Trib2 promotes damage response pathways via p38 activation (left), and its absence results in impaired signalling response, uncontrolled cell cycle progression and chemoresistance (right)