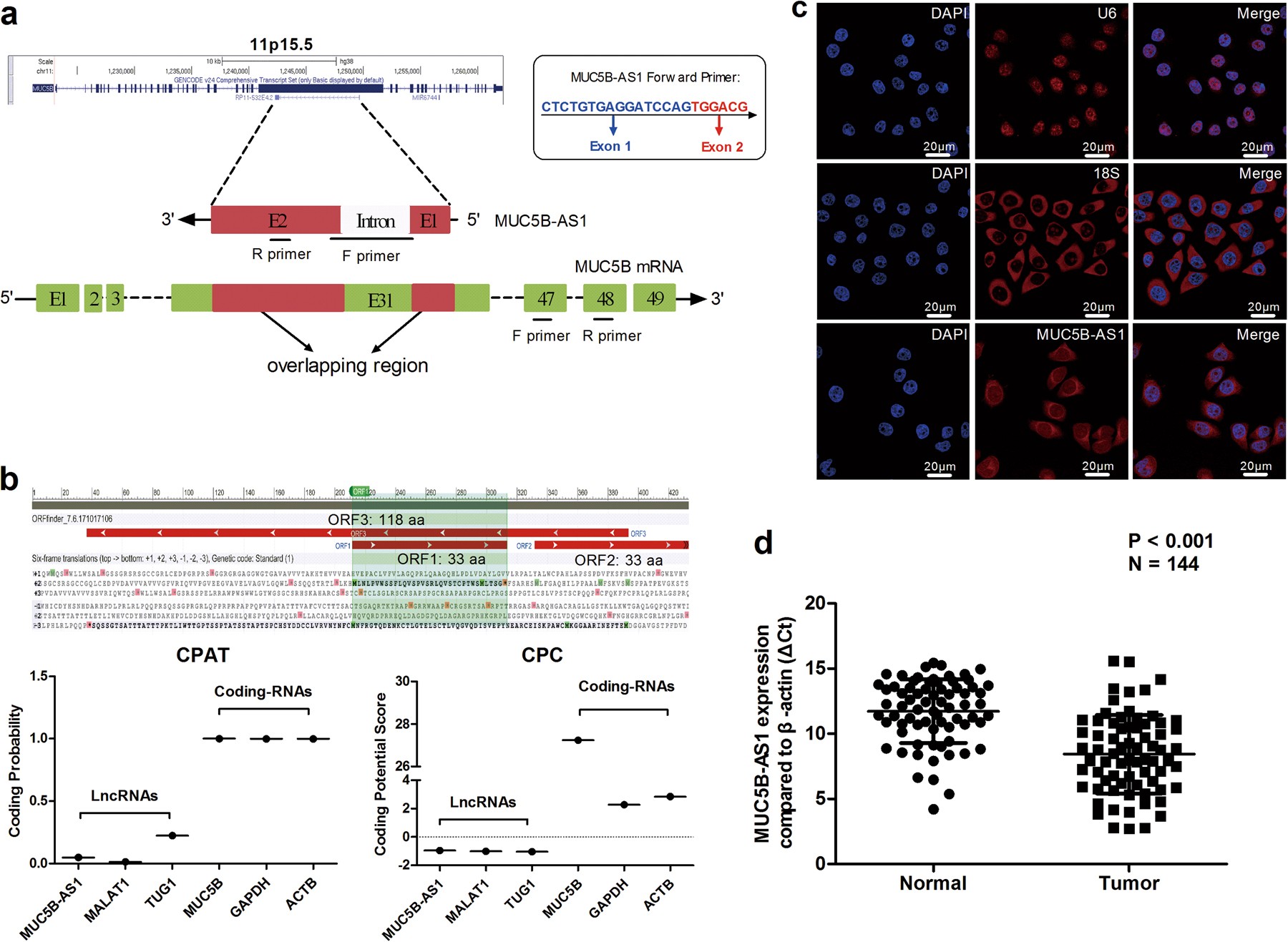
Fig. 1: Identification of an overlapping antisense lncRNA at the MUC5B gene locus.

a The localizations of MUC5B-AS1 and MUC5B on the UCSC genome browser. The schema was not drawn to scale. MUC5B-AS1 is located at chromosomal 11p15.5, and composes of two exons. MUC5B-AS1 is an antisense lncRNA, embedded on the opposite DNA strand of the MUC5B gene within its 31st exon. Green blocks indicate exons, and red blocks are overlapping regions. Primers of MUC5B-AS1 and MUC5B are also indicated in the schema: F primer forward primer, R primer reverse primer. The forward primer of MUC5B-AS1 spans the exon1–exon2 junction to avoid the non-specific amplification of MUC5B mRNA or genomic DNA. b Upper chart: ORF prediction of MUC5B-AS1 sequence. Three potential ORFs that might code peptides of 33–118 amino acids are present in the MUC5B-AS1 sequence. Lower chart: coding potentials of lncRNAs (MUC5B-AS1, MALAT1, TUG1) and mRNA (MUC5B, GAPDH, ACTB) were calculated using CPAT and CPC. c Localization of MUC5B-AS1 by RNA-FISH. Blue, DAPI-stained nuclei; red, Cy3-labeled positive hybridization signals (scale bar, 20 μm). The U6 and 18S were used as positive control. d Expression analysis of MUC5B-AS1 in lung adenocarcinoma tissues (n = 72) and paired adjacent normal lung tissues (n = 72). The ΔCt was used to show the expression level of MUC5B-AS1 (ΔCt = CtMUC5B-AS1–Ct β-actin ). Lower ΔCt values indicate higher expression. Normal vs. tumor tissues, Student’s t-test