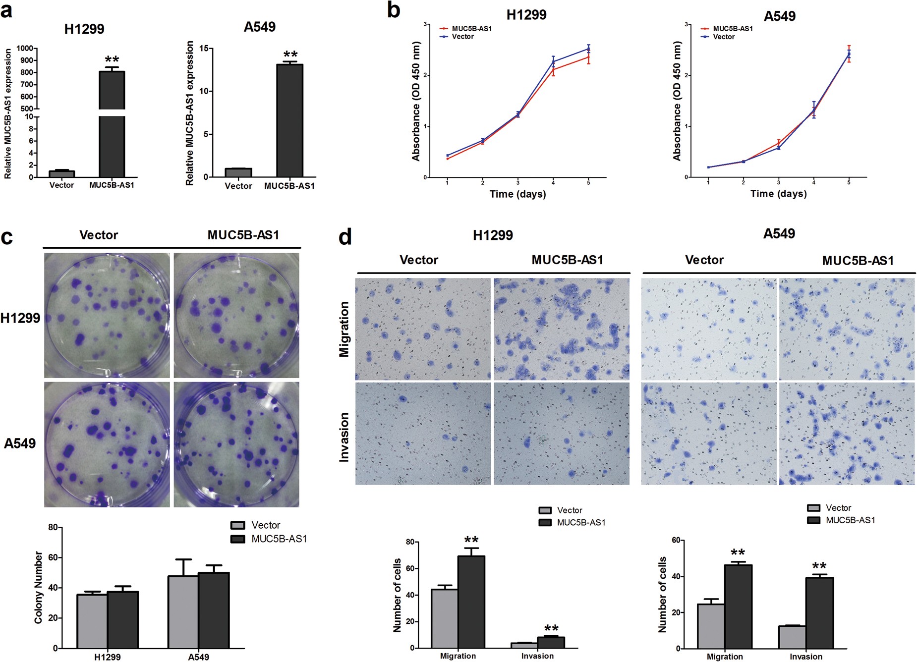
Fig. 2: Effect of MUC5B-AS1 overexpression on cell proliferation, migration, and invasion.

a Overexpression of exogenous MUC5B-AS1 in H1299 and A549 cells were identified by qRT-PCR. b CCK-8 assays were used to examine the effect of MUC5B-AS1-overexpressing on proliferation in H1299 and A549 cells. c The effect of MUC5B-AS1 on cell growth was further detected by a colony formation assay. Visible colonies were counted. d Transwell assays were used to investigate the effect of MUC5B-AS1 on migration and invasion in H1299 and A549 cells. Error bars represent the SD of three independent experiments. MUC5B-AS1 vs. control vector, Student’s t-test, **P < 0.01