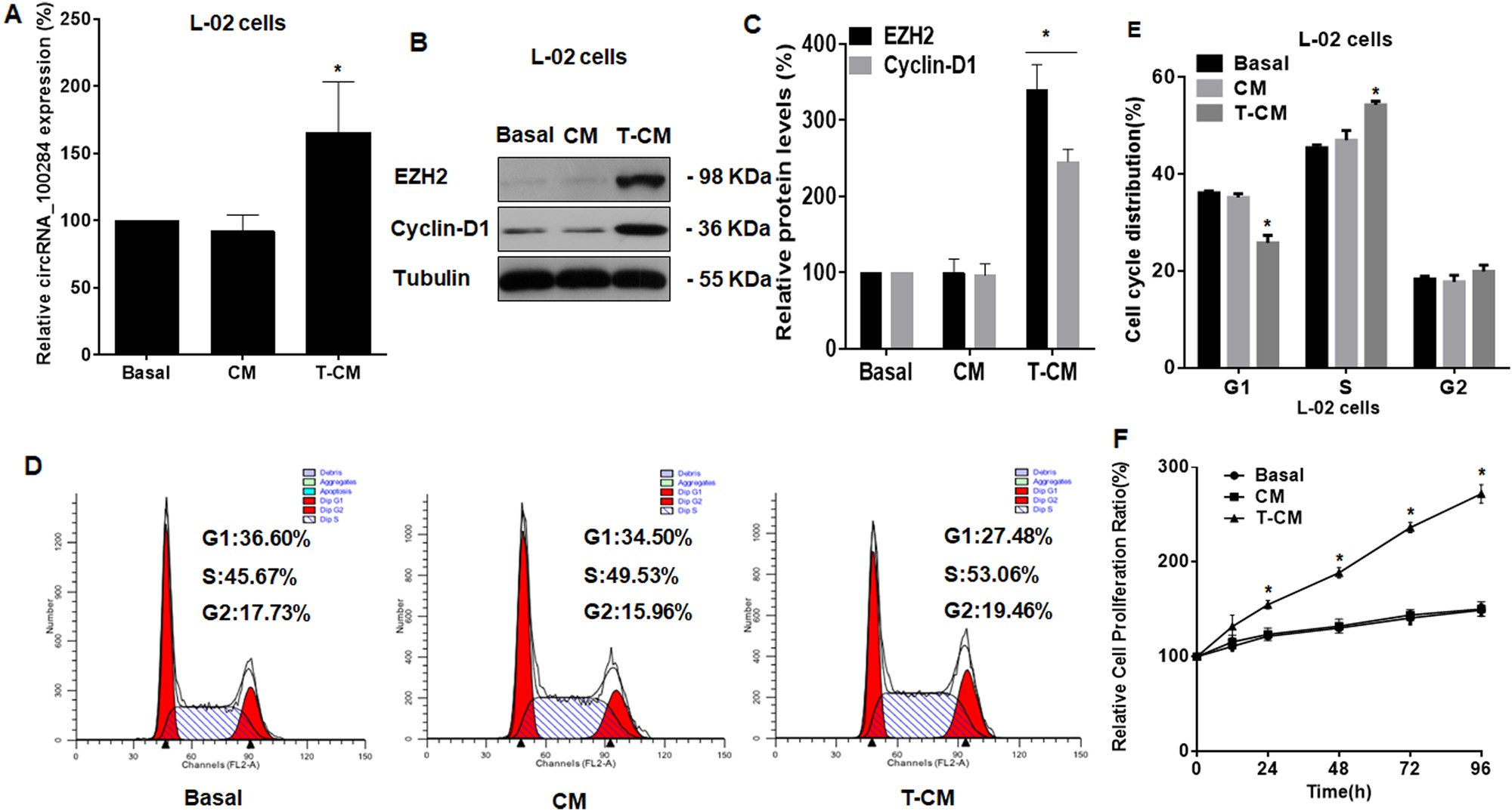
Fig. 2: Medium from arsenite-transformed L-02 cells induces increases of circRNA_100284 levels, a disorder of the cell cycle, and proliferation in normal L-02 cells.

Basal basal medium, CM medium from passage-control L-02 cells, T-CM medium from arsenite-transformed L-02 cells. Densities of bands were quantified by Image J software. Tubulin levels, measured in parallel, served as controls. L-02 cells were treated with various conditioned media. L-02 cells were cultured with Basal, CM, or T-CM for 24 h. a circRNA_100284 levels in L-02 cells were determined by qRT-PCR assays (means ± SD, n = 3). b Western blots were performed, and (c) relative protein levels (means ± SD, n = 3) of EZH2 and cyclin-D1 were determined in L-02 cells. d Flow cytometry was performed to analyze the cell cycle, and (e) representative histograms were prepared. f Proliferation efficiency was measured by use of a Cell Counting Kit-8 assay, and the relative ratios of cell proliferation were determined by comparison with cells in basal medium (means ± SD, n = 3). *P < 0.05, different from cells in basal medium