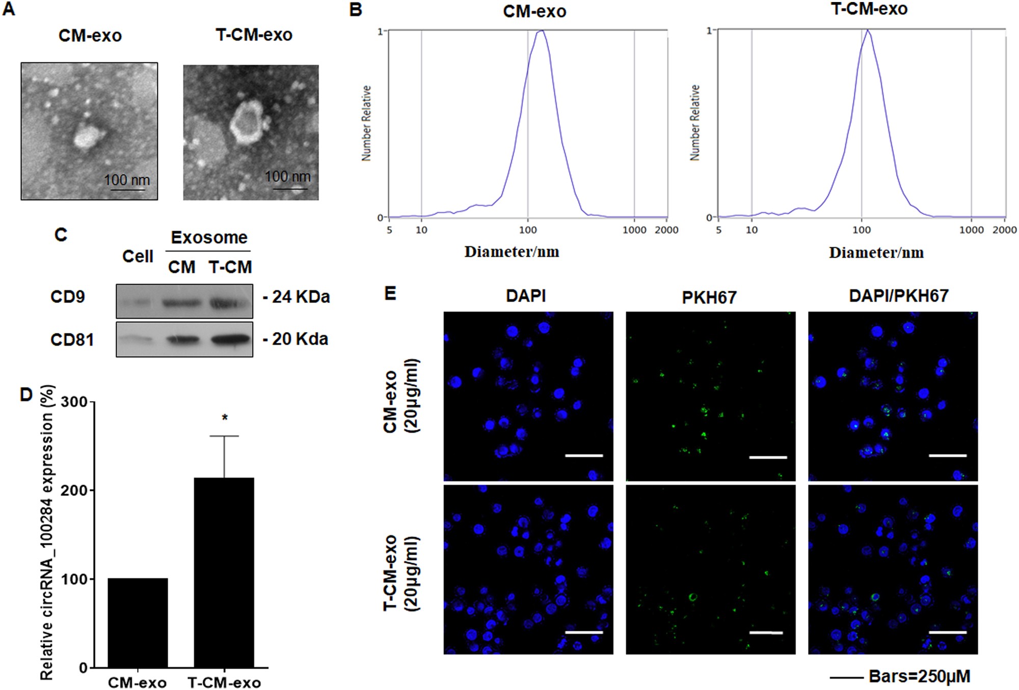
Fig. 3: Transfer of circRNA_100284 derived from arsenite-transformed L-02 cells to normal L-02 cells via exosomes.

CM-exo exosomes derived from passage-control L-02 cells, T-CM-exo exosomes derived from arsenite-transformed L-02 cells. Exosomes from C-L-02 cells and T-L-02 cells were fractionated by Exoquick. a Representative electron micrographs of CM-exo or T-CM-exo (right, bars = 100 nm). b Particle number and size analysis of CM-exo or T-CM-exo were determined by dynamic light scattering using a ZetaView® nanoparticle tracker (ParticleMetrix GmbH; Meerbusch, Germany). c Western blots of CD9 and CD81 in cells, CM-exo or T-CM-exo. d circRNA_100284 levels in CM-exo or T-CM-exo were measured by qRT-PCR (means ± SD, n = 3). *P < 0.05, different from CM-exo. CM-exo and T-CM-exo were labeled with PKH67, a green fluorescent cell linker. e Normal L-02 cells after 3 h incubation of exosomes with fluorescently labeled PKH67. Green represents CM-exo or T-CM-exo staining by PKH67, and blue represents nuclear DNA staining by DAPI