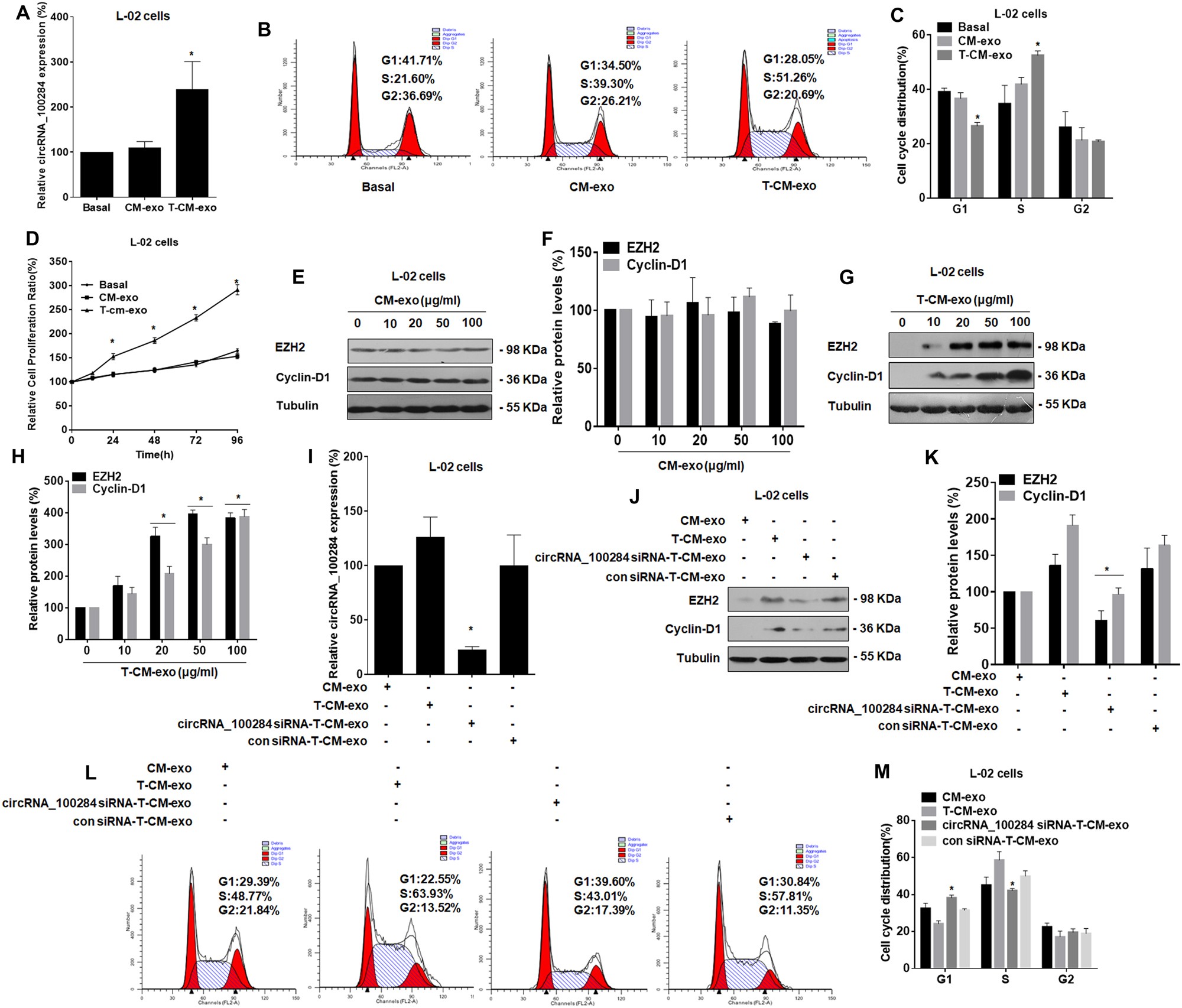
Fig. 4: Exosomal circRNA_100284 derived from arsenite-transformed L-02 cells induces acceleration of the cell cycle and proliferation in normal L-02 cells.

CM-exo exosomes derived from passage-control L-02 cells, T-CM-exo exosomes derived from arsenite-transformed L-02 cells. circRNA_100284 siRNA-T-CM-exo, exosomes derived from arsenite-transformed L-02 cells transfected with circRNA_100284 siRNA for 24 h; con siRNA-T-CM-exo exosomes derived from arsenite-transformed L-02 cells transfected with control siRNA for 24 h. Densities of bands were quantified by Image J software. Tubulin levels, measured in parallel, served as controls. Normal L-02 cells were treated with CM-exo or T-CM-exo for 24 h. a Levels of circRNA_100284 were determined by qRT-PCR assays (means ± SD, n = 3). b Flow cytometry was performed to analyze the cell cycle, and c representative histograms were prepared. d Proliferation efficiency was measured by use of a Cell Counting Kit-8 assay, and the relative ratios of cell proliferation were determined by comparison with cells in basal medium (means ± SD, n = 3). *P < 0.05, different from cells treated with CM-exo. Normal L-02 cells were treated with 0, 10, 20, 50, or 100 μg/mL CM-exo or T-CM-exo for 24 h. e and g western blots were performed; f, h relative protein levels (means ± SD, n = 3) of EZH2 and cyclin-D1 were determined in normal L-02 cells. *P < 0.05, different from control L-02 cells. Normal L-02 cells were treated with CM-exo, T-CM-exo, circRNA_100284-T-CM-exo, or con siRNA-T-CM-exo for 24 h. i The levels of circRNA_100284 were determined by qRT-PCR assays (means ± SD, n = 3). j Western blots were performed, and k relative protein levels (means ± SD, n = 3) of EZH2 and cyclin-D1 were determined. l Flow cytometry was performed to analyze the cell cycle, and m representative histograms were prepared. *P < 0.05, different from cells treated with T-CM-exo