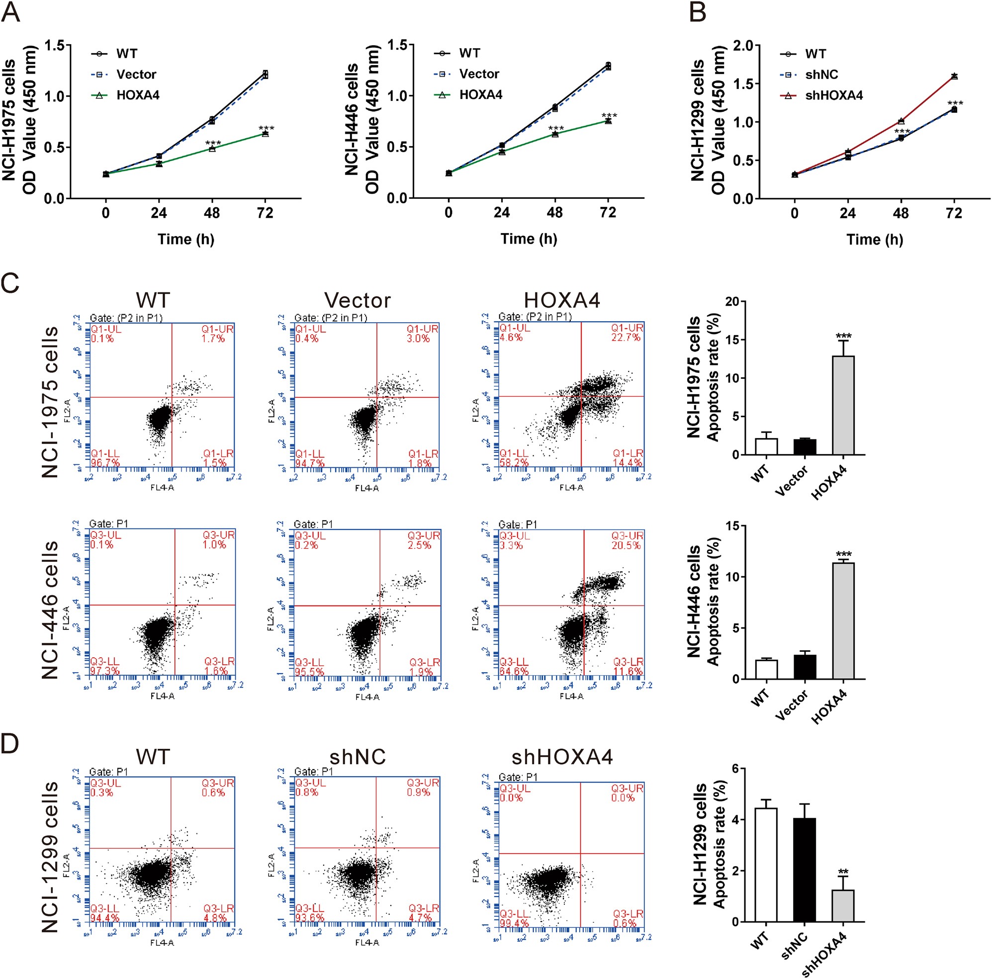
Fig. 4: HOXA4 inhibited the growth and promoted the apoptosis of lung cancer cells in vitro.

aCCK-8 assays were used to determine the proliferation of NCI-H1975 and NCI-H446 cells in which HOXA4 had been overexpressed. ***P < 0.001 vs. vector. b CCK-8 assays were performed to determine the proliferation of NCI-1299 cells in which HOXA4 had been silenced. ***P < 0.001 vs. shNC. c Annexin V/PI staining was performed to determine the apoptosis of NCI-H1975 and NCI-H446 cells in which HOXA4 had been overexpressed. ***P < 0.001 vs. vector. d Annexin V/PI staining was performed to determine the proliferation of NCI-1299 cells in which HOXA4 had been silenced. ***P < 0.001 vs. shNC