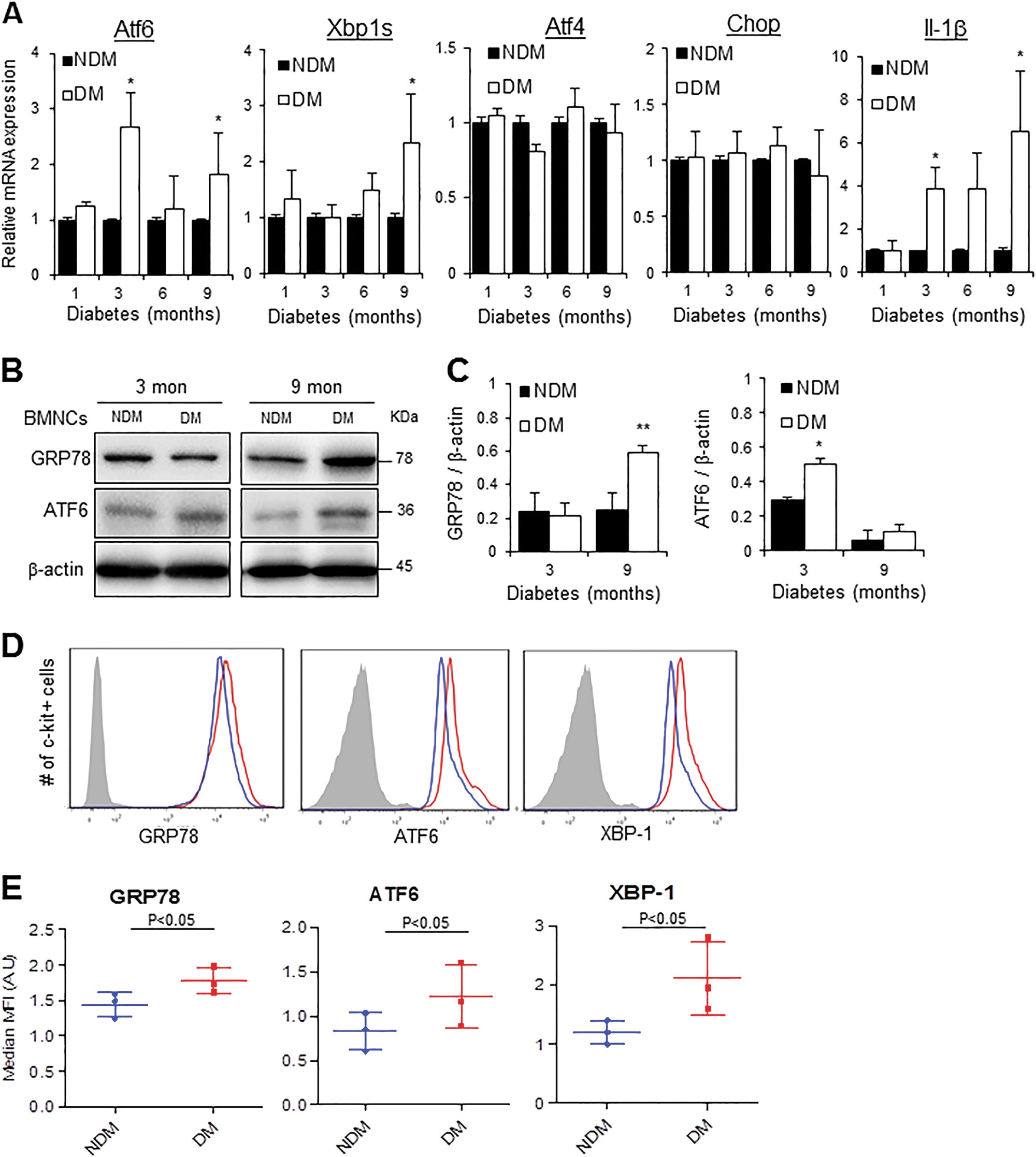
Fig. 2: Increased ER stress in BMNCs and c-Kit-expressing BM cells from diabetic mice.

Mononuclear cells from the BM of non-diabetic (NDM) and diabetic (DM) mice were separated by Ficoll gradient centrifugation. a mRNA levels of ER stress markers (Atf6, Xbp1s, Atf4, Chop) and Il-1β measured by qRT-PCR (n = 3 mice per group). b Protein levels of ER stress markers in BMNCs measured by western blot analysis. c Quantification of protein levels using densitometry (n = 3 mice per group; two-way ANOVA with bonferroni post hoc test). d Flow cytometric analysis of ER stress in c-Kit-expressing BM cells (represents hematopoietic progenitor cell fraction) from 3-month-diabetic mice. e Quantification of median fluorescence intensity (MFI) as compared to NDM control (n = 3 mice per group). All data are presented as mean ± SD. *P < 0.05, **P < 0.01 vs. NDM (Student’s t-test)