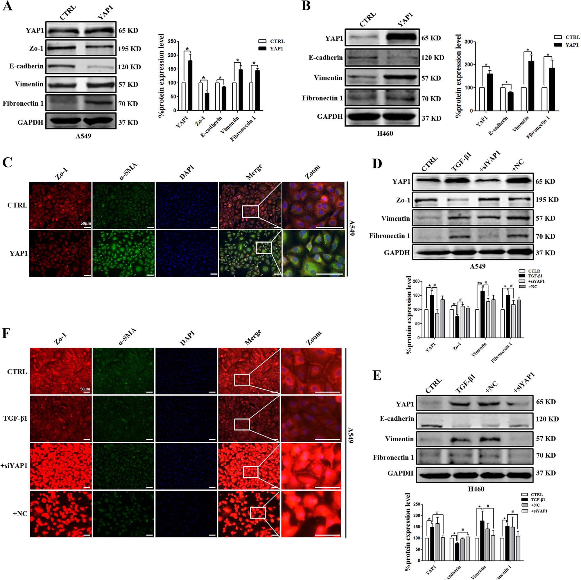
Fig. 3: EMT-related marker expression in A549 cells with YAP1 overexpression or silencing.

Western blot (a, b) and immunofluorescence assays (c) show that the overexpression of YAP1 promotes EMT in A549 and H460 cells. Western blot (d, e) and immunofluorescence assays (e) show that silencing YAP1 inhibits EMT in A549 and H460 cells. E-cadherin and Zo-1, epithelial markers. Vimentin, fibronectin 1, Slug, α-SMA, mesenchymal markers. GAPDH was used as an internal control. Zo-1 and α-SMA protein expression levels were determined by immunofluorescence in A549 cells. Zo-1 is stained red, α-SMA is stained green, and the nuclei are stained blue. The scale bars indicate 50 µm, n = 4; *P < 0.05, **P < 0.01 vs. CTRL; #P < 0.05, ##P < 0.01 vs. TGF-β1