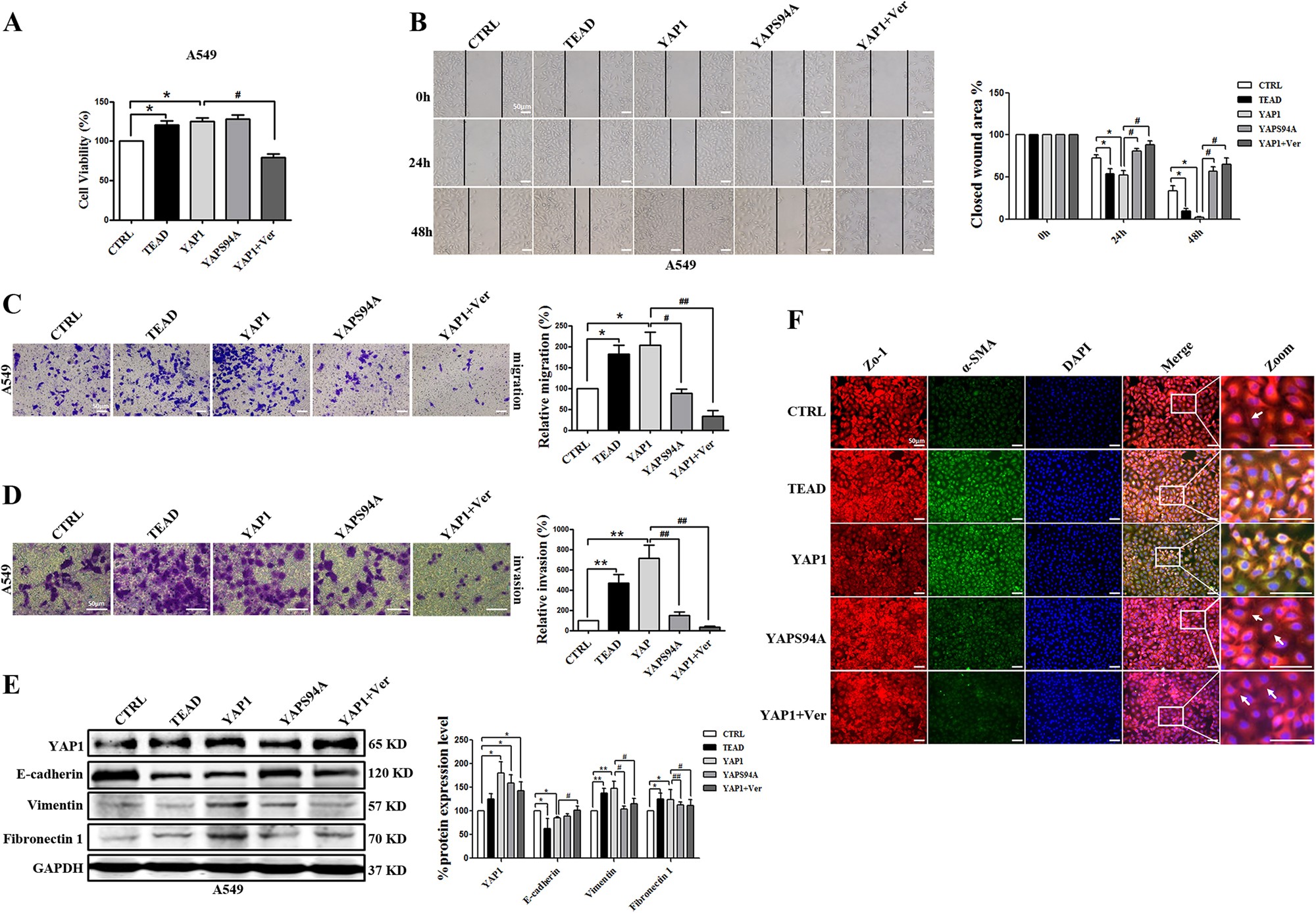
Fig. 4: TEAD is involved in YAP1-induced EMT in A549 cells.

a MTT analysis of cell viability in A549 cells shows that verteporfin inhibits cell proliferation. b Representative images from wound-healing assays using A549 cells at 0, 24, and 48 h after scratching show that compared with YAP1 overexpression, verteporfin inhibits cell migration, and YAPS94A has no effect on cell migration (left panels). The wound-healing assay results are quantified in the histogram (right panel). Representative images of cell migration (c) and invasion (d) show that compared with YAP1 overexpression, verteporfin inhibits A549 cell migration and invasion, and YAPS94A has no effect on A549 cell migration and invasion (left panel). Cells counts are for the corresponding assays of at least four random microscope fields (migration: ×100 magnification; invasion: ×200 magnification). Cell migration and invasion are expressed as a percentage of the control (right panel). e The western blots show that EMT-related markers are differentially expressed in the verteporfin group compared with the YAP1 overexpression group, and YAPS94A has no effect on EMT-related markers expression in A549 cells. GAPDH was used as an internal control. f Immunofluorescence assays show that verteporfin upregulates the staining intensity of Zo-1 and downregulates the staining intensity of α-SMA in A549 cells, but YAPS94A has no effect on the staining intensities of Zo-1 and α-SMA. Zo-1 is stained red, α-SMA is stained green, and the nuclei are stained blue. The scale bars indicate 50 µm. The experiments were performed at least three times, and the data are presented as the mean ± SEM. n = 4–8; *P < 0.05, **P < 0.01 vs. CTRL; #P < 0.05, ##P < 0.01 vs. YAP1