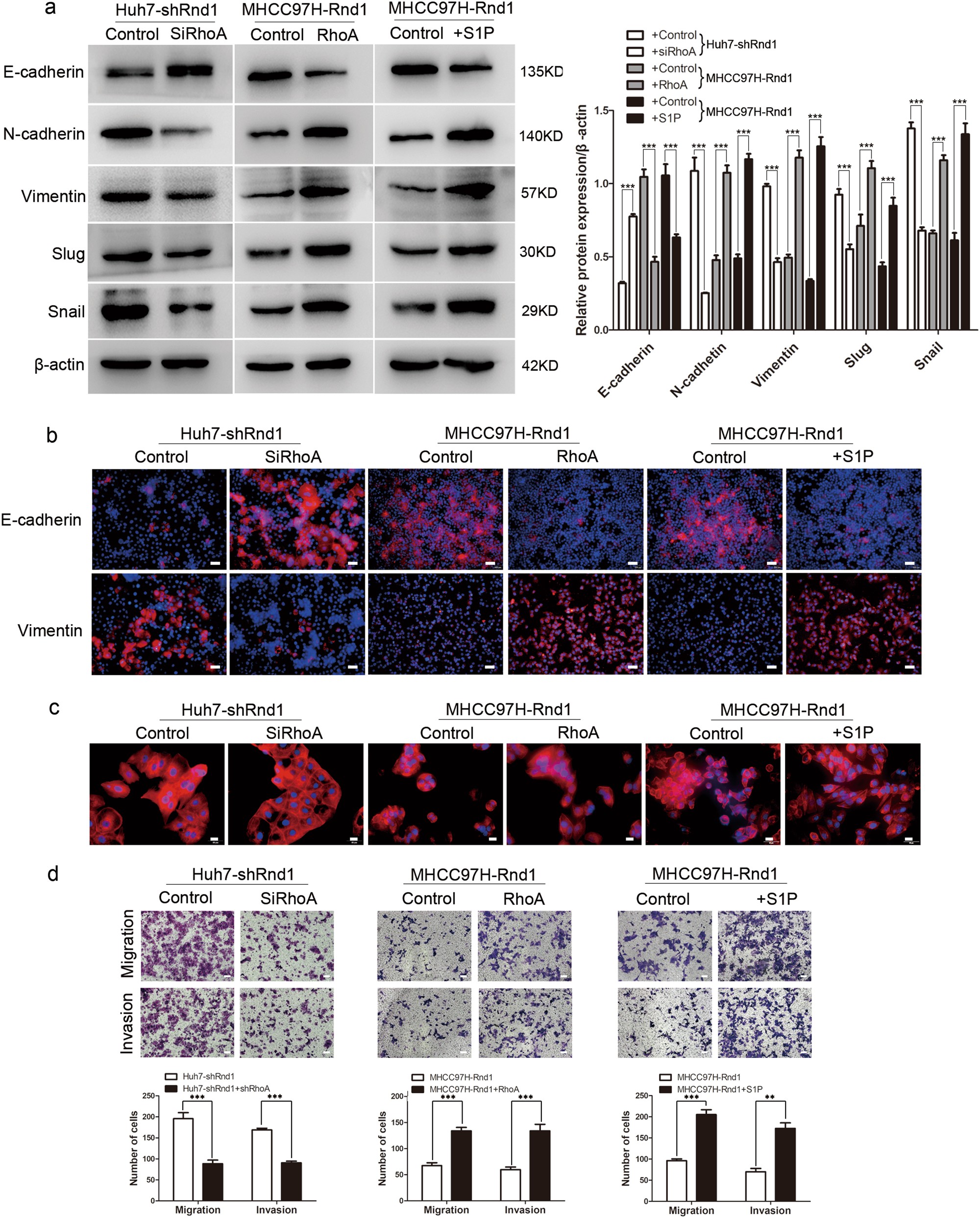
Fig. 6: Rnd1 mediates the migration, invasion, and EMT of HCC cells by regulating RhoA activity.

a Western blot analysis of E-cadherin, N-cadherin, vimentin, Slug, and Snail in HCC cells with modulation of Rnd1 treated with RhoA siRNA, ectopic expression of RhoA, or stimulated with S1P. Densitometry of western blot in panel. Data are mean ± S.D. (n = 3) and are representative of three independent experiments. Significance was determined using two-way ANOVA. ***P < 0.001. b Representative IF images of E-cadherin and vimentin in HCC cells with modulation of Rnd1 treated with RhoA siRNA, ectopic expression of RhoA, or stimulated with S1P. Scale bar: 50 μm. c The cytoskeleton of HCC cells with modulation of Rnd1 treated with RhoA siRNA, ectopic expression of RhoA, or stimulated with S1P. Scale bar: 20 μm. d Migration and invasion were assessed using transwell assays with or without Matrigel® in HCC cells with modulation of Rnd1 treated with RhoA siRNA, ectopic expression of RhoA, or stimulated with S1P. Scale bar: 100 μm. Panel: quantification of migration and invasion of cells. Data are mean ± S.D. (n = 3) and are representative of three independent experiments. Significance was determined using one-way ANOVA. ***P < 0.001