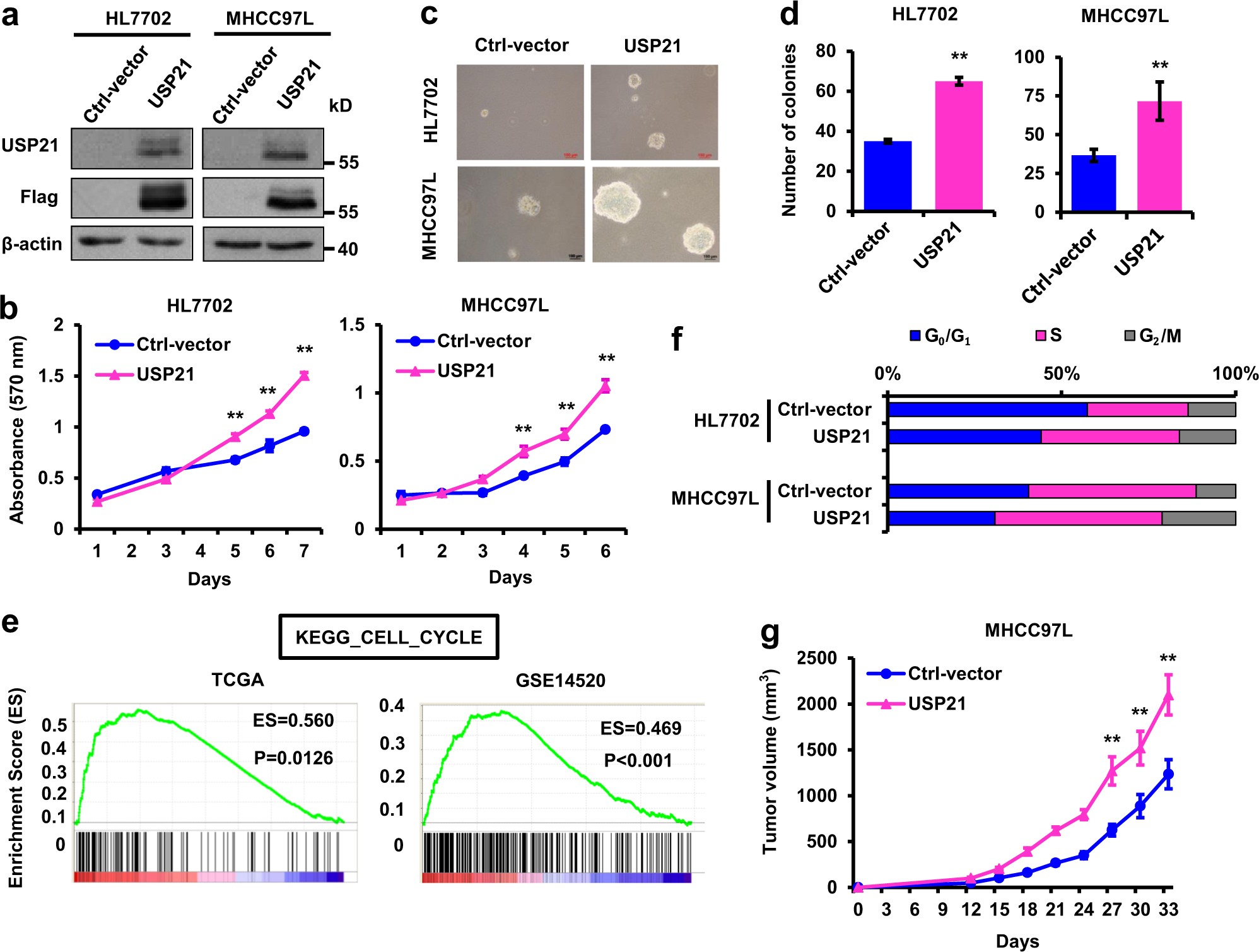
Fig. 2: Ectopic USP21 expression promotes cell proliferation and tumor growth.
From: The deubiquitinase USP21 stabilizes MEK2 to promote tumor growth

a USP21-transduced HL7702 and MHCC97L cells were tested for the presence of FLAG-tag by Western blot. b Growth curves of USP21-transduced HL7702 and MHCC97L cells. c, d Representative images and quantification of anchorage-independent growth of USP21-transduced HLL702 and MHCC97L cells. e Gene set enrichment analysis demonstrated that predefined gene sets involved in cell cycle were significantly enriched in HCC cases exhibiting high USP21 expression, suggesting that cell cycle was preserved in these cases. ES, enrichment score. f Cell cycle analysis of USP21-transduced HLL702 and MHCC97L cells. Cells were harvested in log phase growth. Nuclei were stained with propidium iodide and analyzed via flow cytometry. g Tumor volume growth by 1 × 107 subcutaneous injected USP21-transduced MHCC97L cells. Data in b, d and g are mean, mean ± s.e.m. n = 3 mice per group in g. Statistical significance was determined by a two-tailed, unpaired Student’s t-test. Unless noted, p-values are based on Student’s two-tailed t-test: **p < 0.01