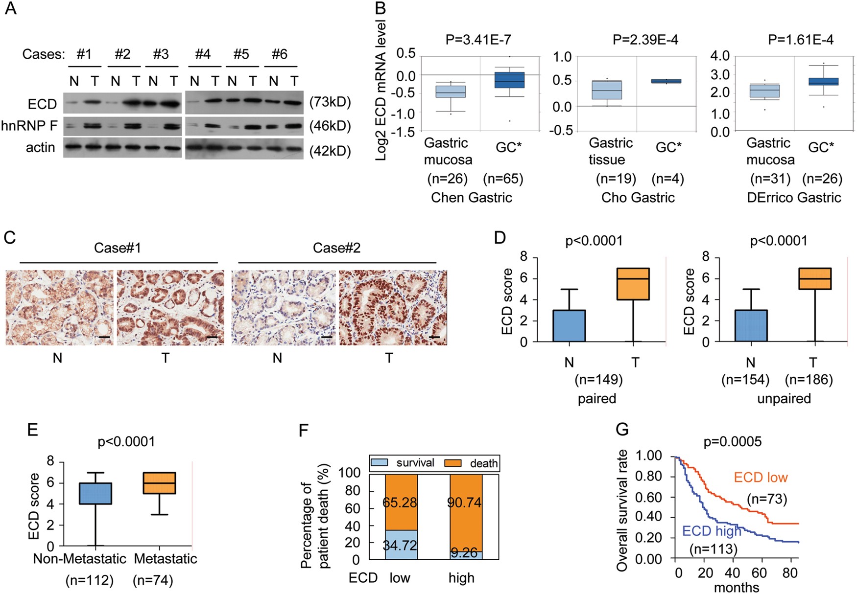
Fig. 1: ECD expression is increased in GC and is correlated with a poor prognosis in GC patients.

a The indicated protein levels in six pairs of primary GC samples (T) and matched adjacent non-tumoral gastric tissue samples (N) were detected. b ECD mRNA expression levels were increased in GC compared with those in gastric mucosa, as determined by analyses of three gastric databases from Oncomine. c Representative IHC images of ECD expression in the GC tissue specimens and the corresponding N tissue specimens. d The differences in ECD expression scores between the GC tissue specimens and the corresponding N tissue specimens are presented as a box plot. e ECD expression score differences between the non-metastatic and metastatic GC tissue specimens are presented as a box plot. f The associations between ECD levels and patient death percentages were analyzed. g Kaplan–Meier survival analysis of patients with GC by their ECD levels