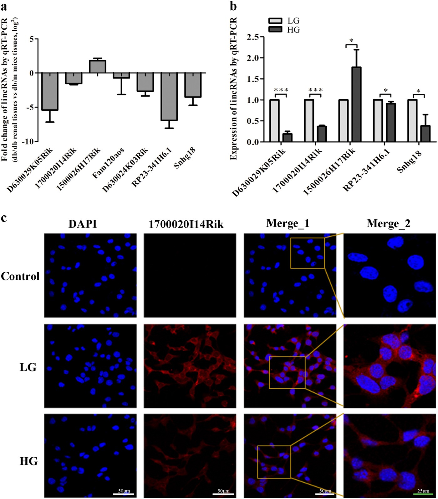
Fig. 1: Differentially expressed lincRNAs in renal tissues or MCs and characterization of 1700020I14Rik in MCs.

a Seven lncRNAs were validated in renal tissues by qRT-PCR and shown in consistent expression with RNA-Seq results. b Seven lncRNAs were further validated in MCs cultured with high or low glucose by qRT-PCR and 5 lincRNAs were in consistent with the previous results. c Expression of 1700020I14Rik was showed with confocal FISH images and its mainly cytoplasmic localization in MCs and highly expressed in MCs culture with high glucose medium. White scale bar, 50 µm. Green scale bar, 25 µm. Data were represented as mean ± SD. Significance was calculated using the Student’s t-test: *p < 0.05, **p < 0.01, and ***p < 0.001