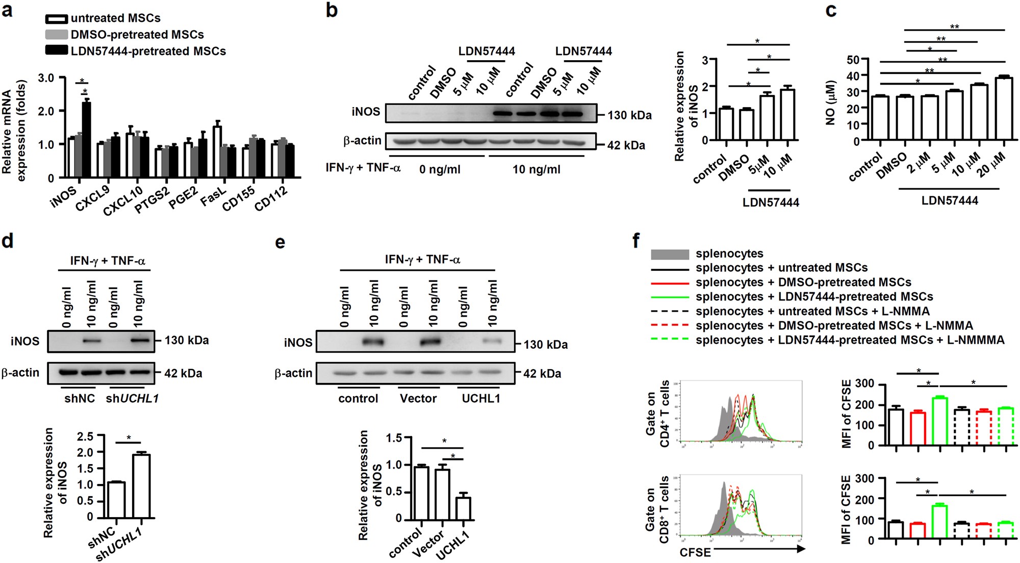
Fig. 4: UCHL1 inhibition enhanced iNOS expression in murine MSCs.

a Murine MSCs were pretreated with DMSO or LDN57444 (10 μM) for 24 h and then treated with IFN-γ plus TNF-α (10 ng/ml each) for 12 h. The mRNA expression levels of iNOS, CXCL9, CXCL10, PTGS2, FasL, CD155 and CD112 were measured by quantitative real-time PCR. b, c MSCs were pretreated with DMSO or LDN57444 for 24 h and then treated with or without IFN-γ plus TNF-α (10 ng/ml each) for 24 h. Expression of iNOS protein and the supernatant NO concentration were examined by immunoblotting analysis and Griess assay. d shNC-MSCs or shUCHL1-MSCs were treated with or without IFN-γ plus TNF-α (10 ng/ml each) for 24 h. Expression of iNOS protein were examined by immunoblotting analysis. e Control MSCs, vector-MSCs and UCHL1-MSCs were treated with or without IFN-γ plus TNF-α (10 ng/ml each) for 24 h. Expression of iNOS protein was examined by immunoblotting analysis. f Murine MSCs were pretreated with DMSO or LDN57444 (10 μM) for 24 h, irradiated untreated, DMSO-pretreated or LDN57444-pretreated murine MSCs were co-cultured with CFSE-labeled splenocytes for 3 days in the presence of anti-CD3/CD28 antibodies at the ratio of 40: 1. L-NMMA was added to block iNOS activity. CD8+ and CD4+ T cells were collected for proliferation analysis by flow cytometry at the end of co-culture and MFI of CFSE of T cells were shown. Values are shown as mean ± S.E.M. and statistical significance indicated as *P < 0.05 and **P < 0.01.