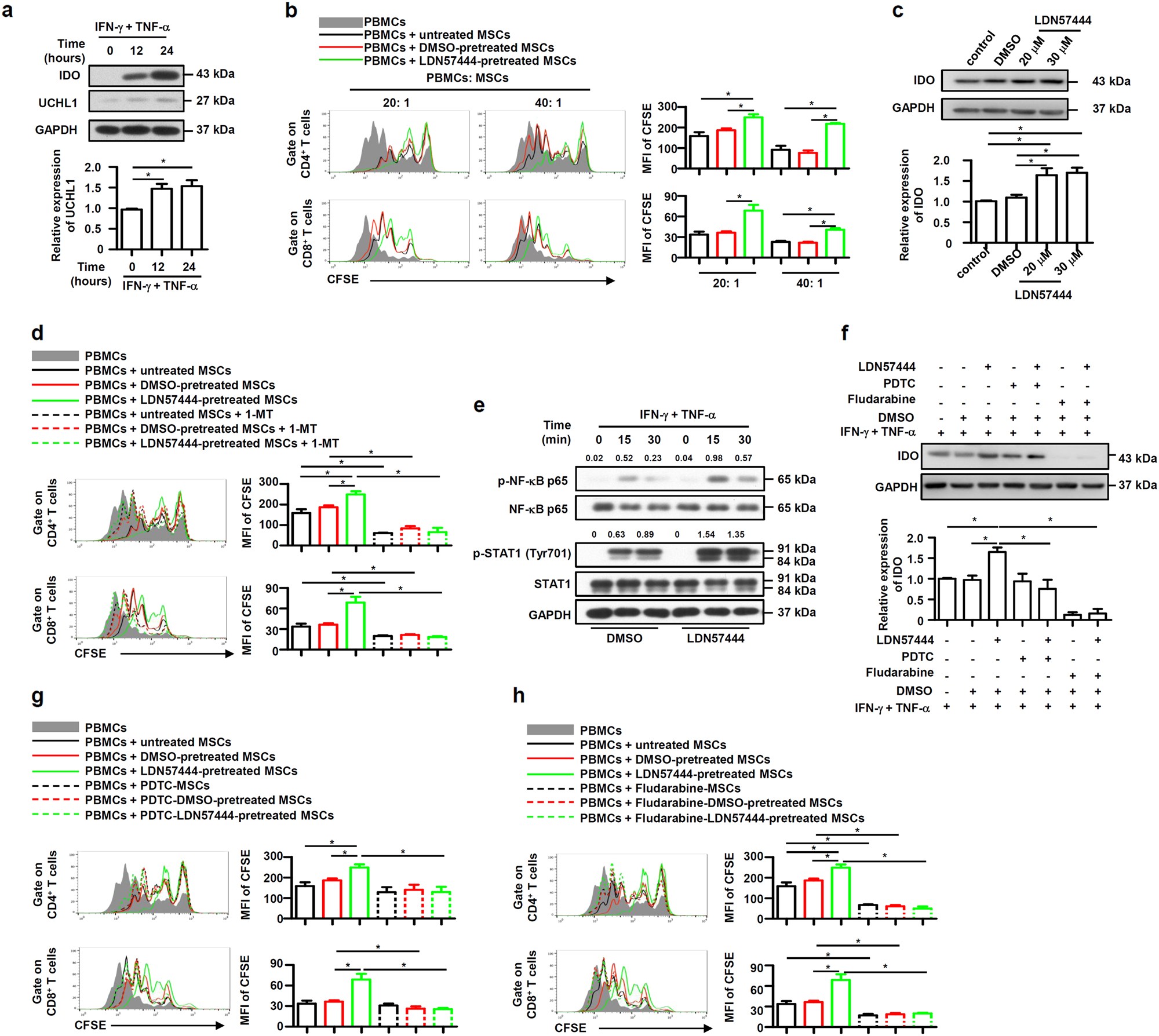
Fig. 6: UCHL1 inhibition promoted the immunosuppressive capacity and IDO expression of human MSCs.

a Human MSCs were treated with human IFN-γ plus TNF-α (5 ng/ml each) for 12 and 24 h, and UCHL1 expression was examined by immunoblotting analysis. b Human MSCs were pretreated with DMSO or LDN57444 (20 μM) for 24 h, and irradiated untreated, DMSO-pretreated or LDN57444-pretreated human MSCs were co-cultured with CFSE-labeled human PBMCs for 3 days in the presence of anti-CD3/CD28 antibodies at the indicated ratios. CD8+ and CD4+ T cells were collected for proliferation analysis by flow cytometry at the end of co-culture and MFI of CFSE of T cells were shown. c After pretreatment with DMSO or LDN57444 (20 μM or 30 μM) for 24 h, human MSCs were treated with human IFN-γ plus TNF-α (5 ng/ml each) for 24 h, and IDO expression was examined by immunoblotting analysis. d After pretreatment with DMSO or LDN57444 (20 μM) for 24 h, irradiated human MSCs were co-cultured with CFSE-labeled human PBMCs for 3 days in the presence of anti-CD3/CD28 antibodies at the ratio of 40: 1, and 1-MT was added to block IDO. CD8+ and CD4+ T cells were collected for proliferation analysis by flow cytometry at the end of co-culture and MFI of CFSE of T cells were shown. e After pretreatment with DMSO or LDN57444 (20 μM) for 24 h, human MSCs were treated with human IFN-γ plus TNF-α (5 ng/ml each), phosphorylation of NF-κB p65 and STAT1 at Tyr701 were examined by immunoblotting analysis at the indicated time points. The densitometry of p-NF-κB p65 and p-STAT1 (Tyr701) was quantified using ImageJ software, and NF-κB p65 and STAT1 were used as controls, respectively. f After pretreatment with DMSO or LDN57444 (20 μM), human MSCs were pretreated with PDTC (1 μM) or Fludarabine (2 μM) for 6 h prior to IFN-γ plus TNF-α (5 ng/ml each) treatment for 24 h, and IDO expression was examined by immunoblotting assay. g, h After pretreatment with DMSO or LDN57444 (20 μM) for 24 h, irradiated human MSCs were pretreated with PDTC (1 μM) or Fludarabine (2 μM) for 6 h prior to co-culture with human PBMCs for 3 days in the presence of anti-CD3/CD28 antibodies at the ratio of 40: 1. CD8+ and CD4+ T cells were collected for proliferation analysis by flow cytometry at the end of co-culture and MFI of CFSE of T cells were shown. Values are shown as mean ± S.E.M. and statistical significance indicated as *P < 0.05.