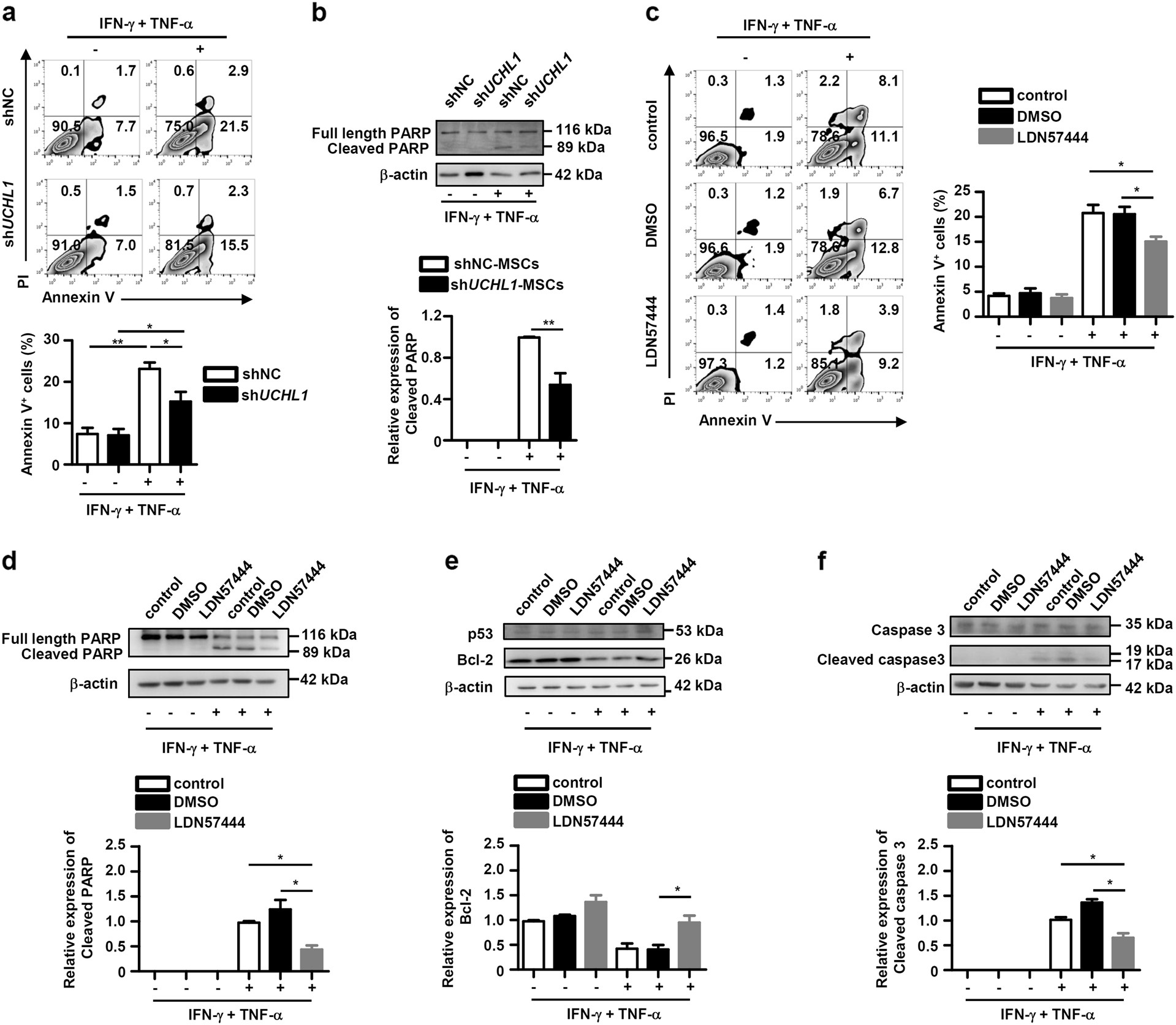
Fig. 7: UCHL1 inhibition suppressed IFN-γ plus TNF-α-induced apoptosis of MSCs via upregulation of Bcl-2.

shNC-MSCs and shUCHL1-MSCs were treated with or without IFN-γ (50 ng/ml) plus TNF-α (20 ng/ml) for 24 h. a Cells were harvested and stained with annexin V/PI, and the percentage of annexin V+ MSCs was shown. b Cells were harvested and the expression of PARP and cleaved PARP were measured by immunoblotting analysis. Murine MSCs were pretreated with DMSO or LDN57444 (10 μM) for 12 h, and then treated with or without IFN-γ (50 ng/ml) plus TNF-α (20 ng/ml) for 24 h. c Cells were harvested and stained with annexin V/PI, and the percentage of annexin V+ MSCs was shown. d Cells were harvested and the expression of PARP and cleaved PARP were measured by immunoblotting analysis. e, f The expression of p53, Bcl-2, caspase 3, and cleaved caspase 3 were measured by immunoblotting analysis. Values are shown as mean ± S.E.M. and statistical significance indicated as *P < 0.05 and **P < 0.01.