Fig. 2: NETs induce PMϕ pyroptosis
From: Neutrophil extracellular traps promote macrophage pyroptosis in sepsis

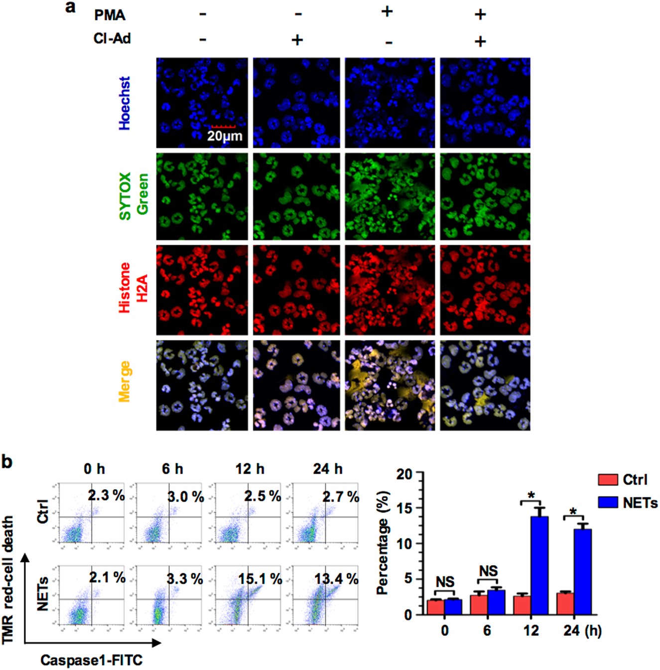
. a Peritoneal PMN were pretreated with or without Cl-Ad (200 μM) for 30 min, and then were stimulated by PMA (50 nM) for 2 h to induce NET formation that was confirmed by SYTOX green and histone 2A double staining, and florescence microscopy. Fluorescent images were obtained by confocal microscopy (original magnification ×600). b BMDM were incubated with NETs for up to 24 h. BMDM pyroptosis was assessed by Cell Death Reagent-TMR and Alexa Fluor 488-labeled caspase-1 FLICA by flow cytometry. All the results are representative of the five independent experiments, and graphs depict the values of the mean and the S.E.M. *P < 0.05, compared between two groups. NS, no significant difference