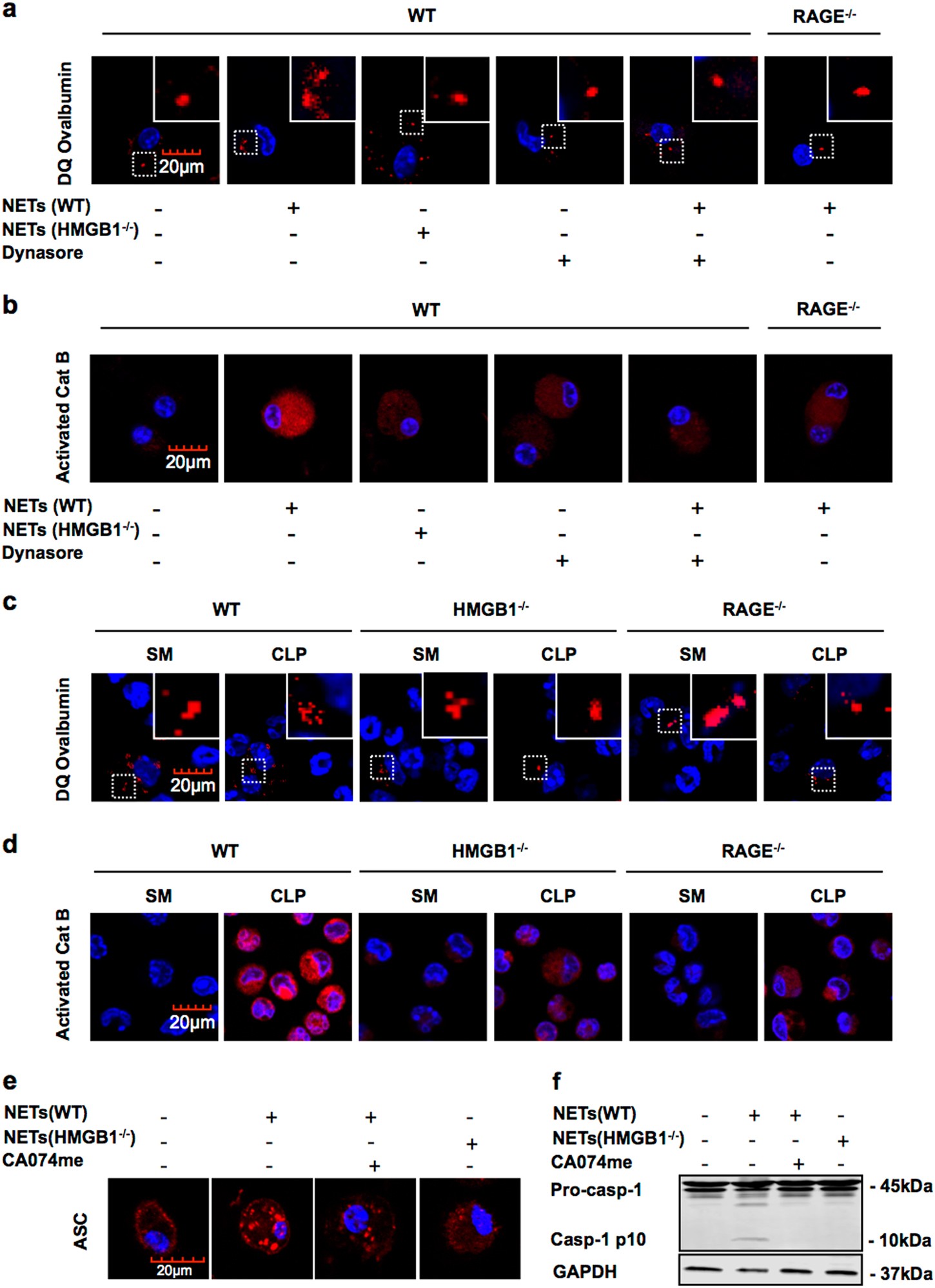
Fig. 5: Lysosome destabilization and Cathepsin B activation are required for pyroptosome formation and PMϕ pyroptosis.
From: Neutrophil extracellular traps promote macrophage pyroptosis in sepsis

a, b BMDM derived from the WT and the RAGE−/− mice were stimulated by NETs derived from WT and HMGB1−/− mice with or without dynasore (30 μg/ml) for 9 h. a The cells were incubated with DQ ovalbumin (red) for 1 h to visualize lysosome integrity by confocal microscopy. b The cells were stained with Magic Red CatB detection reagent (red) to visualize the activated CatB by confocal microscopy. c, d WT, HMGB1−/−, and RAGE−/− mice were subjected to CLP for 12 h. c The PMϕ were incubated with DQ ovalbumin (red) for 1 h to visualize lysosome integrity. d PMϕ were stained with Magic Red CatB detection reagent (red) to visualize the activated CatB by confocal microscopy. e, f BMDM derived from WT mice were stimulated by NETs derived from WT and HMGB1−/− mice for 9 h with or without CA-074-me (10 μM). e ASC foci were stained to visualize pyroptosome formation; f Caspase-1 cleavage (10 kDa) in the cell lysates was detected by western blotting. All the results are representative of the five independent experiments. Higher magnification images for the selected area are shown in the boxed insets (original magnification ×600)