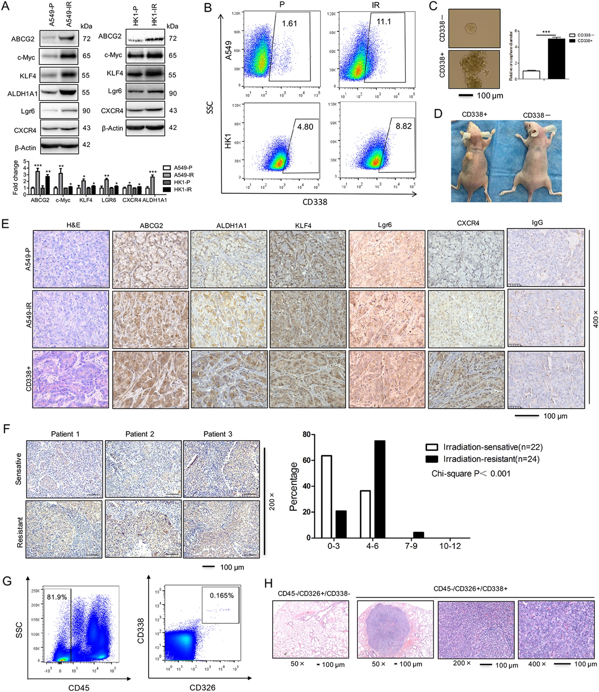
Fig. 2: The radioresistant sublines of cancer cells display elevated stem-like genes including ABCG2.

a Western blot for detection of the expression of stemness-related genes as indicated in A549-P and A549-IR sublines (left), HK1-P and HK1-IR cells (right) (n = 3). The mean values of western blot quantification are shown at the bottom. b Representative images of flow cytometry analysis for detection of CD338-positive cells in A549-IR (up) and HK1-IR (bottom) sublines (n = 3). c Representative images of CD338-positive and -negative cells that were seeded in tumorspheric culture medium (n = 3). d Nude mice are shown after injection of CD338-positive and -negative cells from A549-IR cells. e H&E staining (left) and immunohistochemical analysis to determine the expression of stemness-related genes as indicated in tumor samples generated in nude mice. f Immunohistochemical analysis of ABCG2 in three images of radiosensitive and radioresistant NPC tissues (left) and anti-ABCG2 staining intensity was quantified in three microscopic fields for each tissues section to determine the ABCG2 expression level (right). g Representative images of flow cytometry analysis for CD45−/CD326+/CD338+ cells derived from five lung cancer patients. h Animals (n = 5 for each group) were euthanized and the development of lung metastases derived from CD45−/CD326+/CD338+ cells from lung cancer patients was assessed by microscope using paraffin-embedded sections stained with H&E; *p < 0.05, **p < 0.01, ***p < 0.001