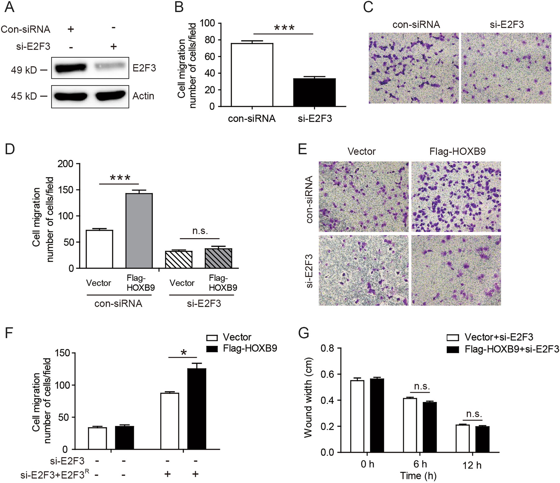
Fig. 5: Knocking down E2F3 abolished the ability of HOXB9 in enhancing cancer cell migration.
From: HOXB9 promotes endometrial cancer progression by targeting E2F3

a-c Ishikawa was knocked down with E2F3 small interfering RNA (siRNA) a, and the effect of E2F3 on cell migration in Ishikawa was determined b. Data were presented as mean ± SEM from three independent experiments. The representative images of cell migration in Ishikawa were shown at the right panel c. d, e Ishikawa was firstly transfected with Flag-HOXB9, then knocked down with E2F3 siRNA, and the cell migration in Ishikawa was determined d. The representative images of cell migration in Ishikawa were shown at the right panel e. f We established the Ishikawa stable cell lines infected with lentiviruses carrying E2F3 shRNA. Next, we overexpressed E2F3 shRNA-resistant mutant plasmid in sh-E2F3 cells with the recovery of the E2F3 expression. Then, we overexpressed HOXB9 to detect the cell migration using transwell assays. g Ishikawa was first transfected with Flag-HOXB9, then knocked down with E2F3 siRNA, followed with wound-healing assays, and images were taken at 0, 6 and 12 h after wound. The wound widths were measured and quantified. The statistical analyses were performed by Student’s t-test, *<0.05, ***P < 0.001