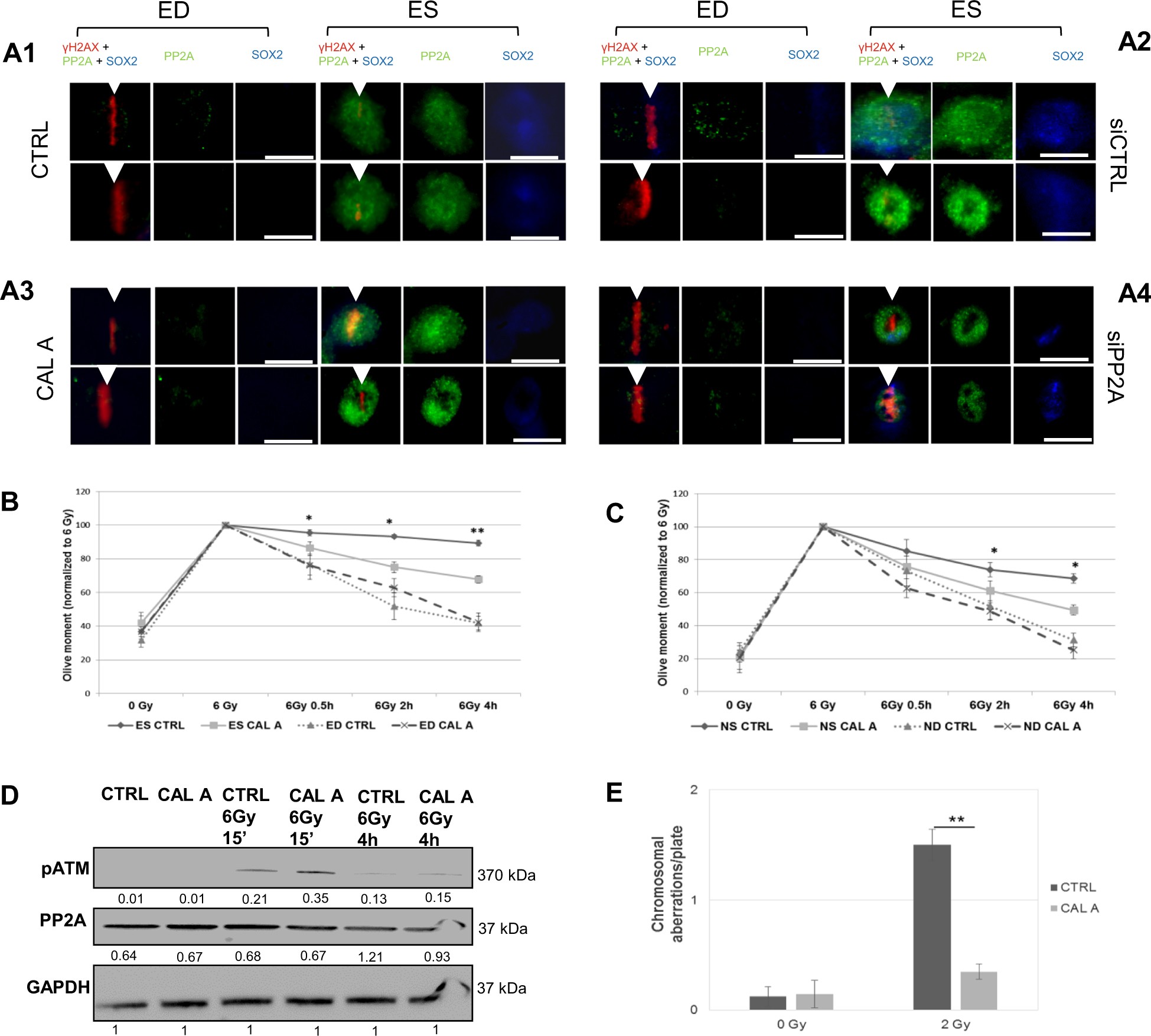
Fig. 2: Suppression of PP2A restores DNA repair in stem cells.

ES and ED cells were treated with Calyculin A (Cal A), control siRNA (siCtrl), or PP2A siRNA (siPP2A) or left untreated. Scale bars indicate 10 μm. Error bars indicate SD; *p < 0.05; **p < 0.01. Three independent experiments were performed. a Cells shown in all panels were microirradiated, fixed immediately after irradiation and stained for PP2A and γH2AX detected along with Sox2 (arrow indicates laser region of interest, ROI). (a1) Untreated ED (left panel) and ES cells (right panel). (a2) ED (left panel) and ES cells (right panel) treated with siCtrl. (a3) ED (left panel) and ES cells (right panel) treated with Calyculin A. (a4) ED (left panel) and ES cells (right panel) treated with siPP2A. b ES and ED cells treated with Calyculin A or untreated were analyzed by comet assay. Values were normalized to 6 Gy time point. c NS and ND cells treated with Calyculin A or untreated were analyzed by comet assay. Values were normalized to 6 Gy time point. d ATM-pS1981 (pATM), PP2A, and GAPDH were detected in lysates of ES cells using immunoblot. e Chromosomal aberrations per set of chromosomes were quantified at 7 h after 2 Gy irradiation