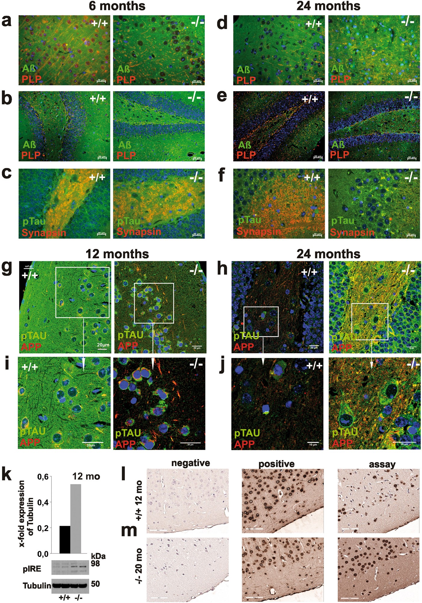
Fig. 5: Age-dependent neuronal dysproteostasis in smpd3-/- mice.
From: SMPD3 deficiency perturbs neuronal proteostasis and causes progressive cognitive impairment

Merged epifluorescence images of brain sections of 6- and 24-mo-old Cntr and smpd3-/- mice revealed age-dependent heavy accumulation of Aβ and pTau in neurons of smpd3-/- mice with age, Aβ in a, d cortex and b, e dentate gyrus and c, f pTau in dentate gyrus and hippocampus, using anti-Aβ/anti-PLP and anti-pTau/anti-Synapsin-antibodies. Confocal images of g–j cortex and dentate gyrus of 12- and 24-mo-old Cntr and smpd3-/- brain sections double labeled with anti-APP and anti-pTau (AT8) antibody, i, j enlarged images of encased areas. k Representative WB of pIRE in 12-mo-old smpd3-/- mice (n = 4). l, m TUNEL assay in section of cortex of 12- and 20-mo-old Cntr and smpd3-/- mouse brains, counter-stained with haemalum