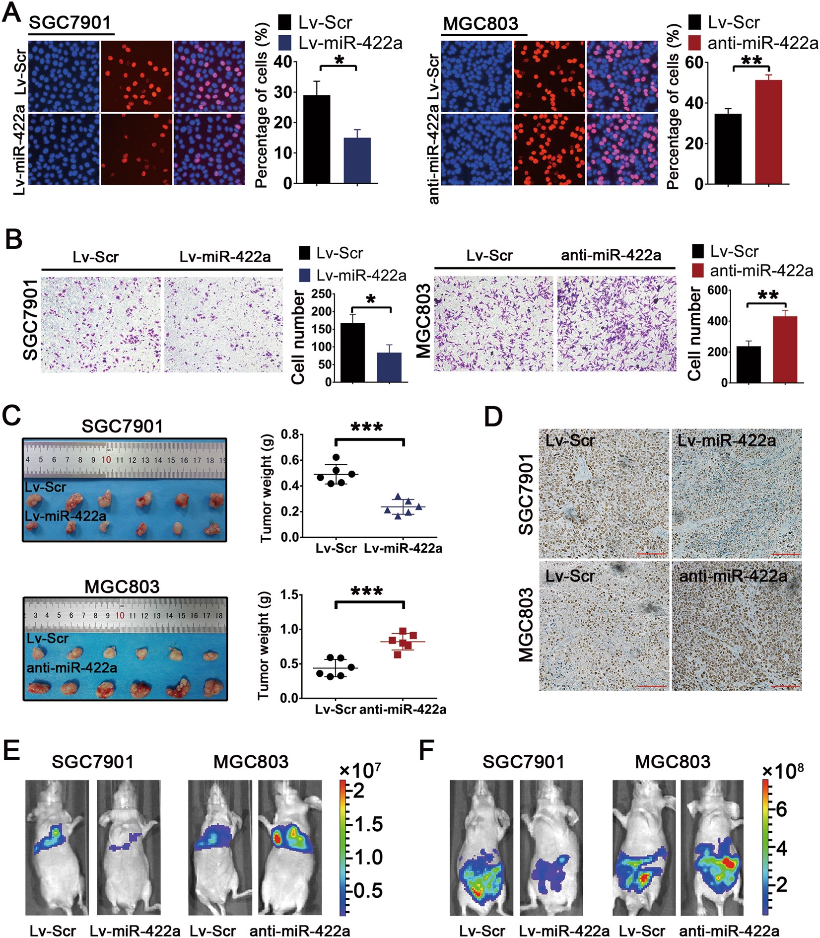
Fig. 2: In vitro and in vivo functional analysis of miR-422a.

a DNA synthesis in GC cells was measured using the Edu incorporation assay. Red fluorescence represents Edu-positive cells; blue fluorescence from Hoechst stain represents the total cells. b Transwell assays were performed to evaluate the effect of miR-422a on cell migration. Cells were counted under a microscope in five randomly selected fields. c The in vivo effect of miR-422a was evaluated in xenograft mouse models bearing tumors originating from SGC7901 and MGC803 cells; n = 6 per group. d Representative Ki67 staining of primary tumor tissues. Scale bar: 50 μm. e Bioluminescent images of mice administered with SGC7901 and MGC803 cells via the lateral tail veins. Images were taken after 28 days. n = 6 per group. f Bioluminescent images of the metastatic tumors in mice 28 days after intraperitoneal injection with GC cells. n = 6 per group. The error bars represent the mean (n = 3) ± S.D. *P < 0.05, **P < 0.01, ***P < 0.001 versus corresponding NC