Fig. 3: TRF2 bound rDNA in HEK293T cells and was regulated by NOLC1.
From: Nucleolar TRF2 attenuated nucleolus stress-induced HCC cell-cycle arrest by altering rRNA synthesis

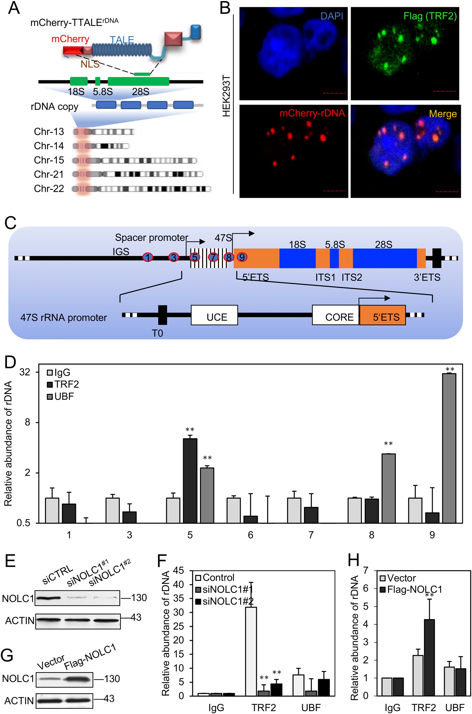
a Schematic illustration of TALEs labeling rDNA, as well as the distribution and structural features of NOR-rDNAs in the human genome. b Flag-TRF2, as well as mCherry-rDNA TALE system were transfected in HEK293T cells. Immunofluorescence analysis was performed after 48 h using the Flag antibody to investigate the distribution of Flag-TRF2 (green) and rDNA (red). Nuclei were visualized with DAPI (blue) staining. Scale bar, 5 μm. c The rDNA sequence diagram and the exact location of the primers were used for ChIP. d The relative abundance of rDNA immunoprecipitated by TRF2 antibody in HEK293T cells. e, g Total cell lysates were subjected to analyze the knockdown efficiency of NOLC1 and overexpression of NOLC1. f The relative abundance of rDNA immunoprecipitated by TRF2 antibody in 293T cells after NOLC1 knockdown. h The relative abundance of rDNA immunoprecipitated by TRF2 antibody in 293T cells after NOLC1 overexpression. Data are presented as the mean ± SD of three independently performed experiments. **p < 0.01