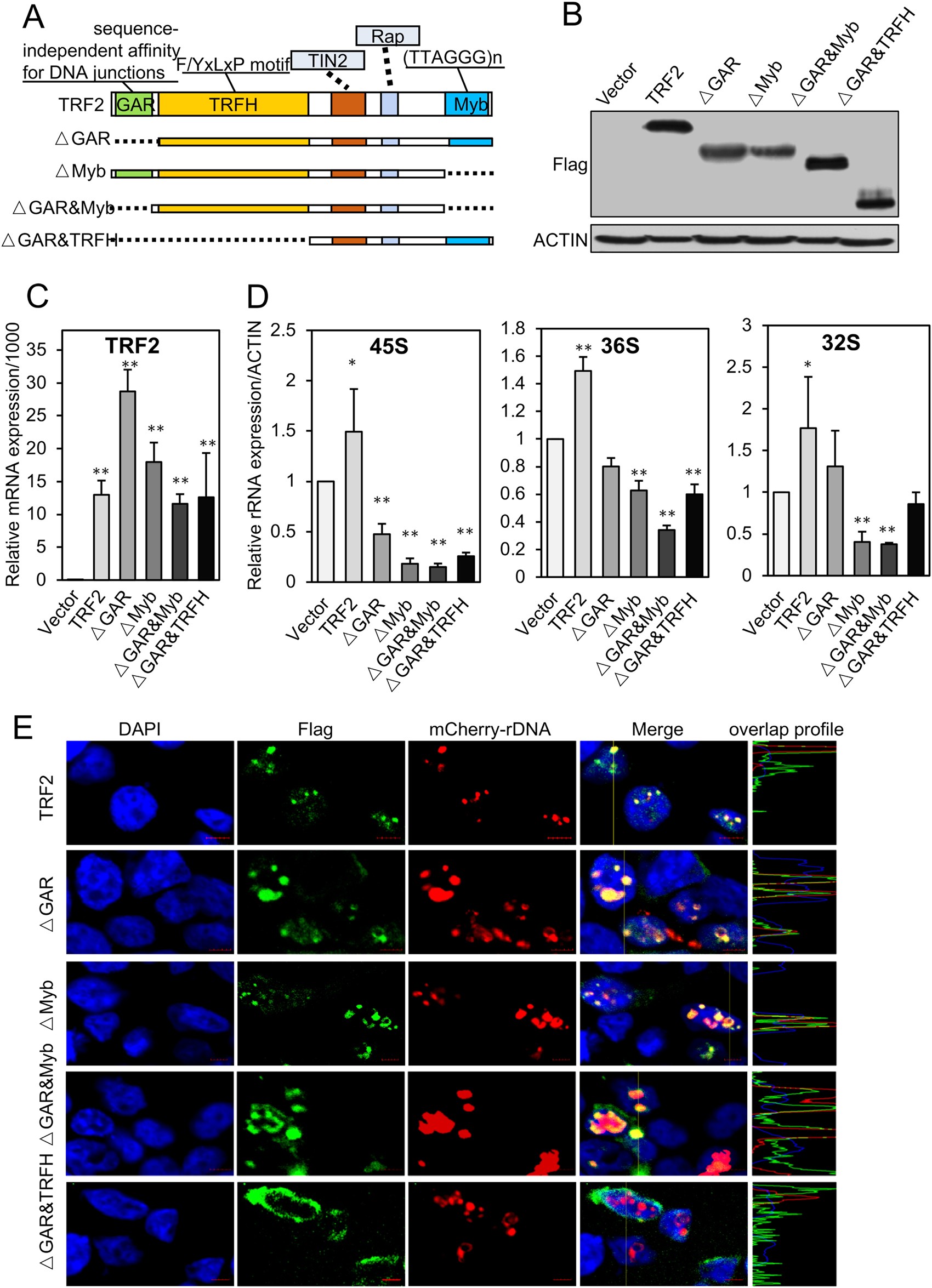
Fig. 4: The domain-deleted TRF2-disturbed rRNA expression and rDNA advanced structure.
From: Nucleolar TRF2 attenuated nucleolus stress-induced HCC cell-cycle arrest by altering rRNA synthesis

a Schematic diagrams of different domain-deleted TRF2 constructed into pcDNA3.1 plasmids. b Western blot was performed to analyze the truncated TRF2 proteins expression. c The relative mRNA expression of the domain-deleted TRF2 after transfection in 293T cells. d The relative expression of precursor rRNAs after transfection of the domain-deleted TRF2 in HEK293T cells for 48 h. e Immunofluorescence visualized the protein expression of domain-deleted TRF2 and the distribution of the TRF2 with rDNA. HEK293T cells were transfected with mCherry-rDNA TALE system and Flag-TRF2 or the other Flag-tagged mutant TRF2 for 48 h. The TRF2 (red) and rDNA foci (red) in the nuclei of HEK293T were visualized with the indicated antibodies. Nuclei were visualized by DAPI staining. Scale bar, 5 μm. Data are presented as the mean ± SD of three independently performed experiments. *p < 0.05; **p < 0.01