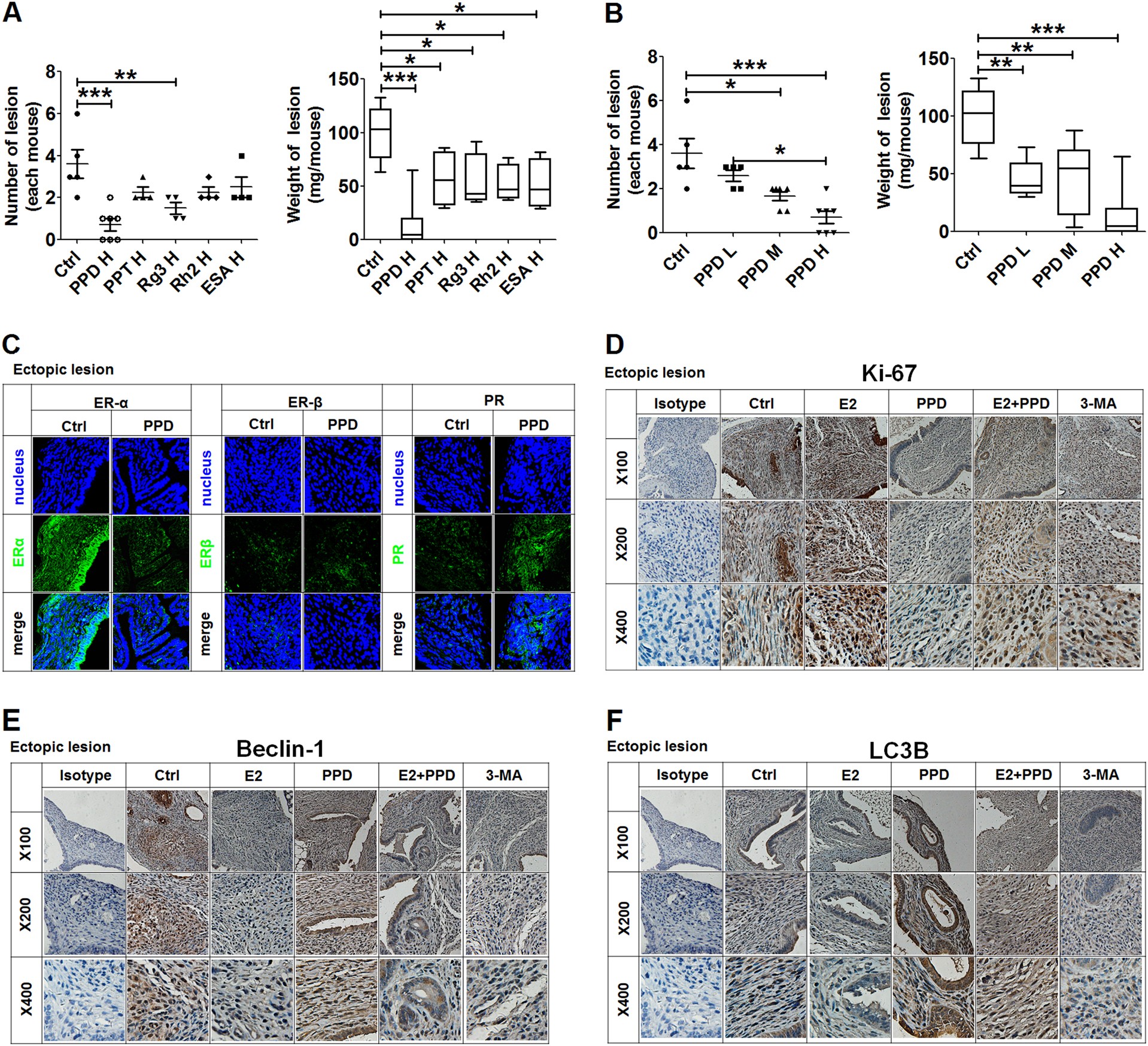
Fig. 5: PPD reverses the inhibitory effects of estrogen on the autophagy of mouse ectopic lesions.

a The number and weight of ectopic lesions in a mouse EMS model after intraperitoneal injection of the compounds (PPD, PPT, G-Rg3, G-Rh2, or EsA) at a high dose (45 mg/kg, 100 µl) (one-way ANOVA). b The number and weight of ectopic lesions in mouse EMS model after intraperitoneal injection of PPD at a high dose (PPD H, 45 mg/kg, 100 µl), medium dose (PPD M, 30 mg/kg, 100 µl) or low-dose (PPD L, 15 mg/kg, 100 µl) (one-way ANOVA). c–f The mouse EMS model was intraperitoneally injected with low doses of PPD (15 mg/kg, 100 µl), E2 (150 µg/kg,100 µl; intramuscular injection) and or PPD (15 mg/kg, 100 µl; intraperitoneal injection), or 3-MA (50 mg/kg, 100 µl; intraperitoneal injection) on day 4 and day 10. On day 14, the expression levels of ERα, ERβ, PR, Ki-67, Beclin-1, and LC3B in mouse ectopic lesions were detected by IF (original magnification: ×200) (c) and IHC (d–f)