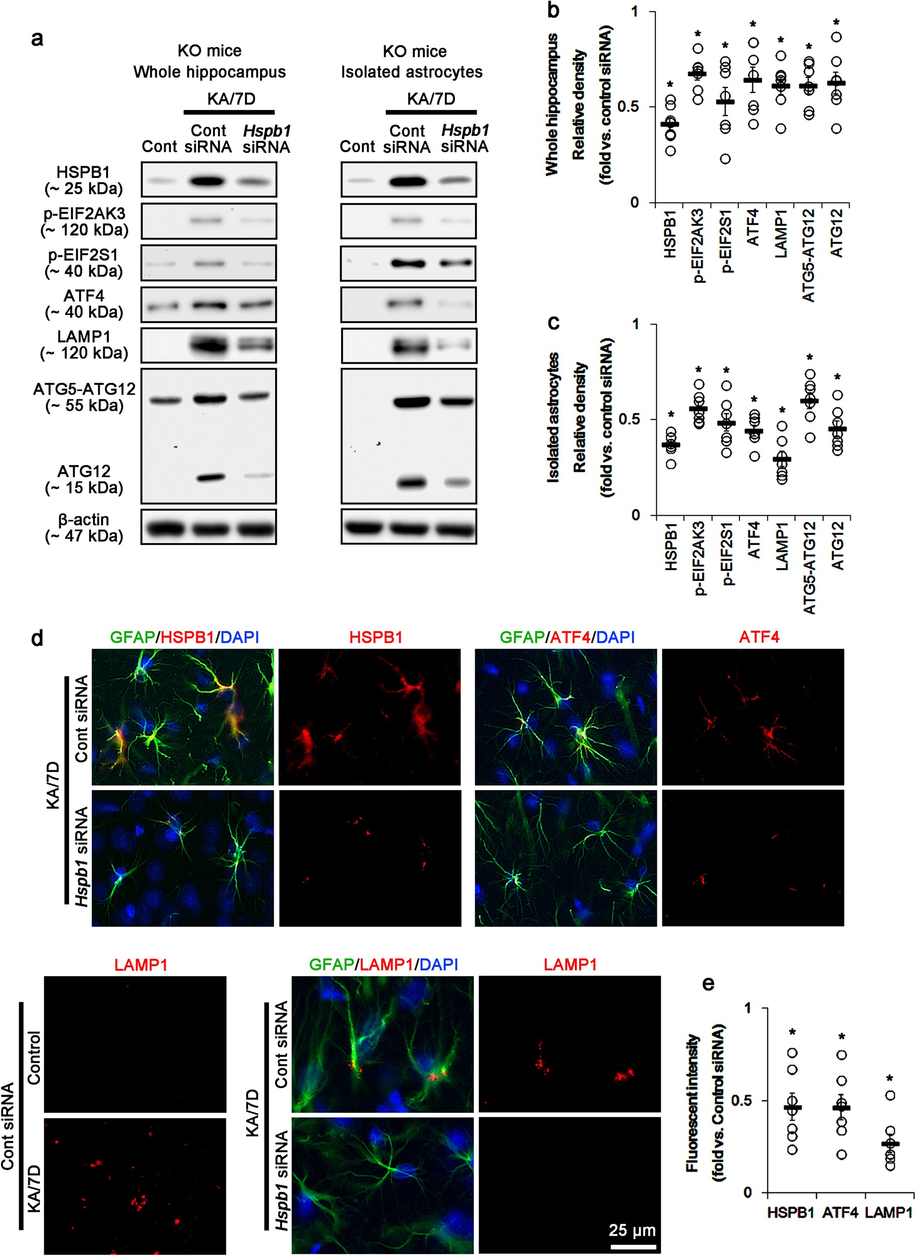
Fig. 3: Effect of Hspb1 knockdown on HSPB1-mediated astroglial ER stress and autophagy in the whole KO hippocampus and P2rx7-deleted astrocytes.
From: P2RX7-MAPK1/2-SP1 axis inhibits MTOR independent HSPB1-mediated astroglial autophagy

Hspb1 siRNA abrogates ER stress and autophagy in the whole KO hippocampus and P2rx7-deleted astrocytes. a Representative western blot of ER stress- and autophagy-related molecules in the whole hippocampus (Left panels) and isolated astrocytes (Right panels) 7 days after KA injection (KA/7D). b–c Quantifications of ER stress-related molecules in the whole hippocampus (b) and isolated astrocytes (c) following KA injection. Open circles indicate each individual value. Horizontal bars indicate the mean value. Error bars indicate SEM (*p < 0.05 vs. control siRNA; n = 7, respectively). d Representative photos demonstrating astroglial HSPB1, ATF4, and LAMP1 expression in the KO mouse hippocampus 7 days after KA injection. e Quantifications of effect of Hspb1 siRNA on astroglial ER stress and autophagy (*p < 0.05 vs. control siRNA; n = 7, respectively)