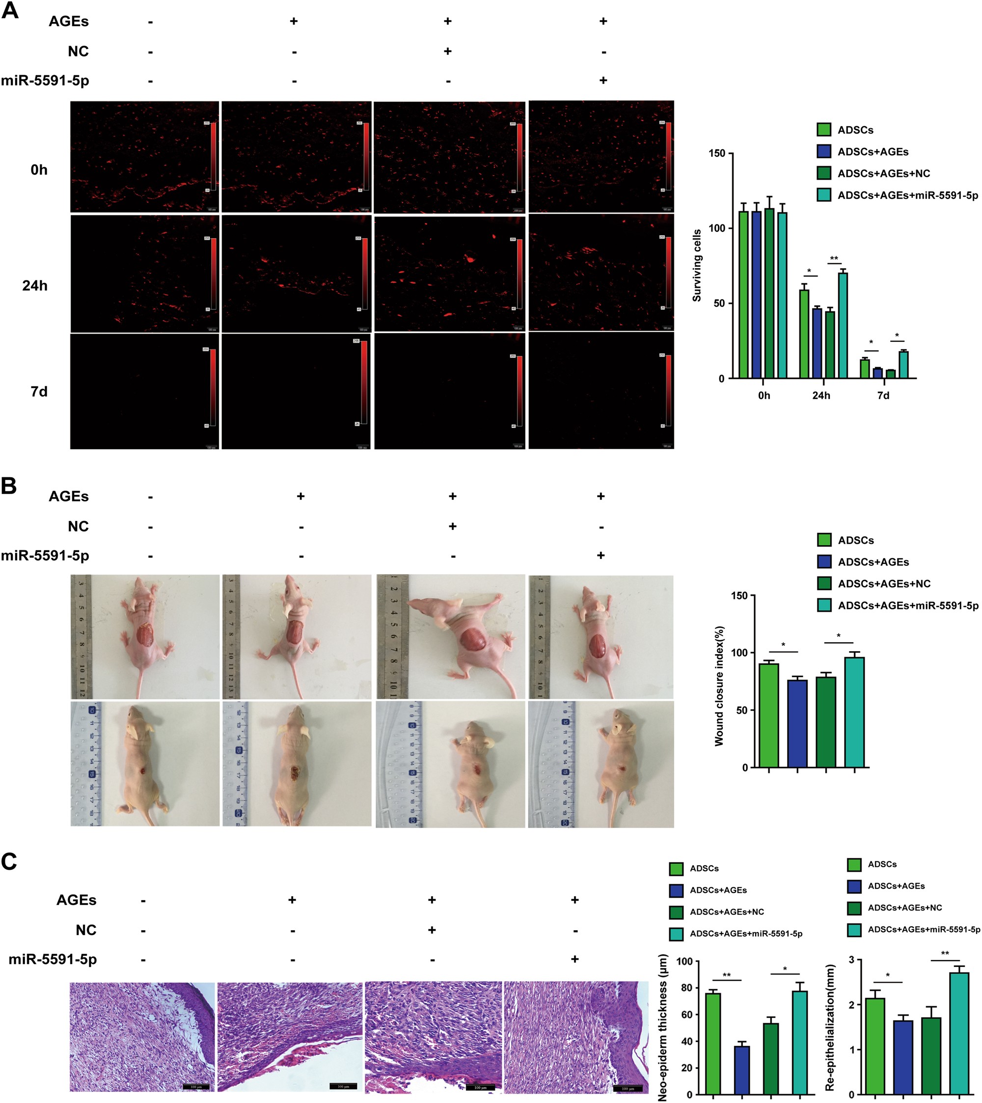
Fig. 8: miR-5591-5p promotes cell survival and cutaneous wound healing of diabetic mice.

a Fluorescence microscope was used to observe CM-Dil fluorescence after CM-Dil marked ADSCs, which were transfected with miR-5591-5p mimics with or without AGEs, were injected into chronic wounds of diabetic mice in 0 h, 24 h, and 7 days, respectively. b Gross appearance of the skin wounds 7 days after given ADSCs, which were transfected with miR-5591-5p mimics with or without AGEs. c Representative image of H&E staining after injection of cells transfected with miR-5591-5p mimics with or without AGEs (*P < 0.05; **P < 0.01)