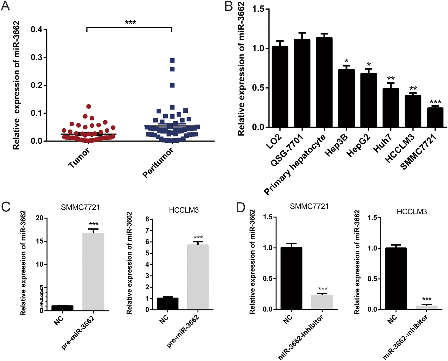
Fig. 1: miR-3662 expression level is decreased in HCC tissue samples and cell lines.

a RT-qPCR was used to detect the expression of miR-3662 in 50 pairs of HCC tissues and corresponding peritumor tissues. ***P < 0.001 compared with the corresponding peritumor tissues. b The expression levels of miR-3662 in five HCC cell lines (Hep3B, HepG2, Huh7, HCCLM3, and SMMC7721), two human liver cell lines (LO2 and QSG-7701), and primary human hepatocytes. Three independent experiments were performed per group. *P < 0.05, **P < 0.01, ***P < 0.001 compared with the expression level of miR-3662 in LO2 cells. c, d SMMC7721 and HCCLM3 cells were transfected with lentivirus overexpressing miR-3662 (defined as pre-miR-3662) (c) or lentivirus with short hairpin RNA targeting miR-3662 (defined as miR-3662-inhibitor) (d), respectively. The negative control (NC) cells included a non-targeting sequence. miR-3662 expression levels were analyzed by RT-qPCR from three independent experiments. ***P < 0.001 compared with the miR-3662 expression level in the NC group. All data are represented as the means ± S.E.M