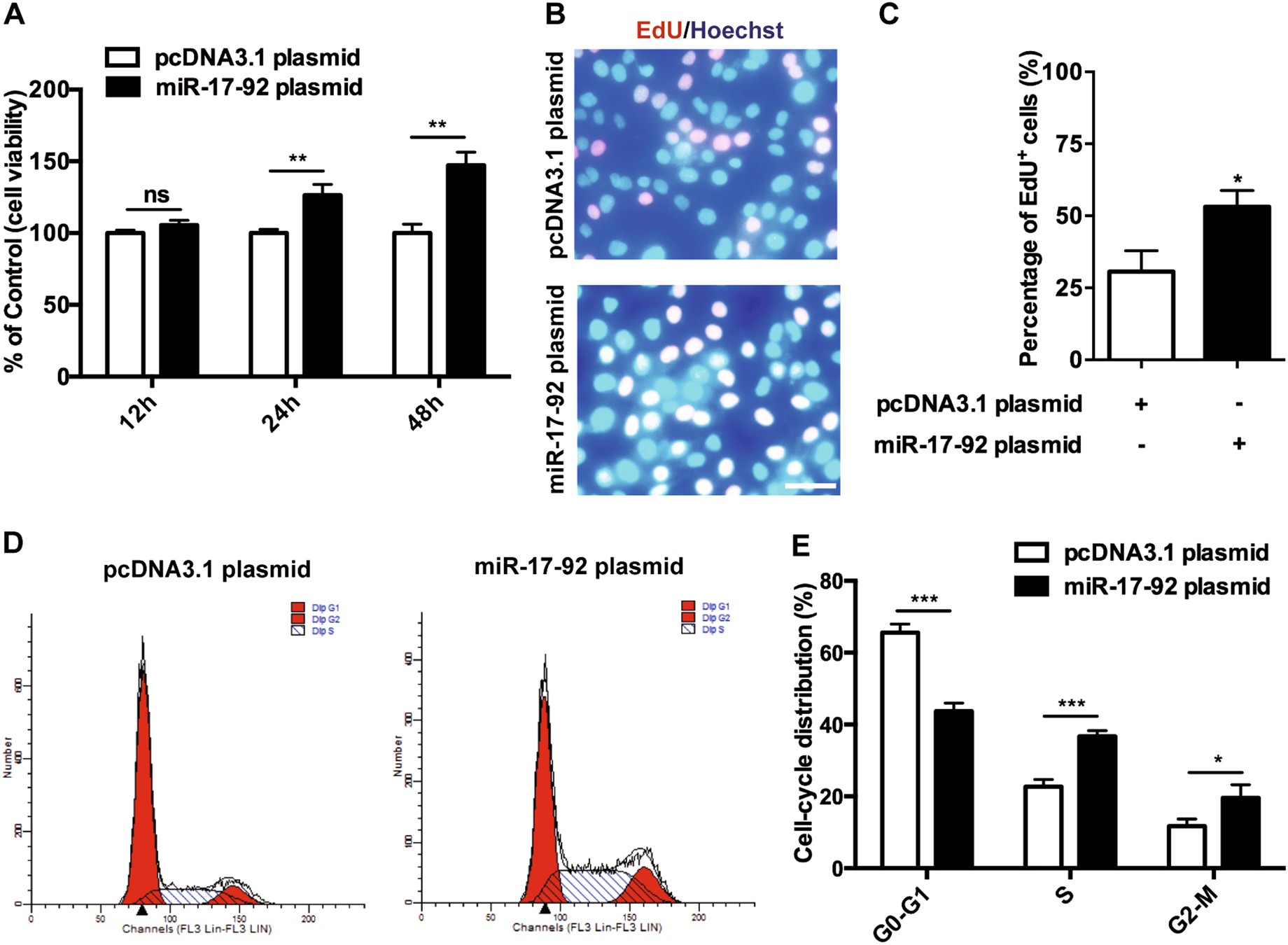
Fig. 1: MiR-17-92 cluster promotes the proliferation and the cell-cycle progression of keratinocytes.

a The cell viability of NHKs with different transfections as indicated for 12, 24, or 48 h was estimated using CCK8 assay. Values represent mean ± SD of three independent experiments. **P < 0.01; ns not significant. b, c Detection of EdU add-in cells (red) at 24 h after transfection. Nuclei were counterstained with Hoechst (blue). Scale bar = 50 μm. The bar graph represents mean ± SD of five wells. *P < 0.05. d, e Cell-cycle distributions of NHKs were analyzed 24 h after different transfections as indicated. The statistical chart represents mean ± SD of three individual experiments. *P < 0.05; ***P < 0.001